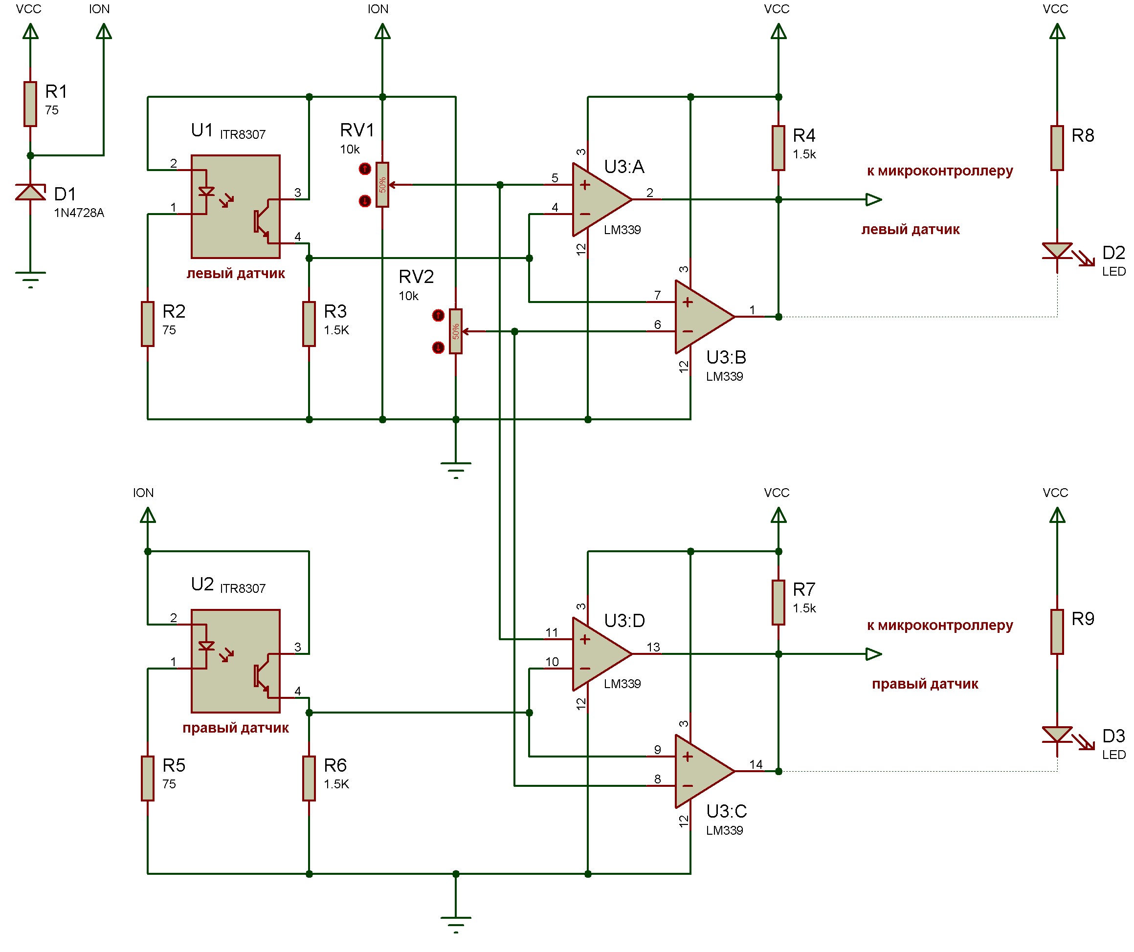
обнаружения белой линии и края стола.Идея проста и не нова - в зависимости от отражающей способности поверхности меняется ток через фототранзистор.
Но, если использовать два компаратора для одного датчика, можно определить три ситуации - заезд на белую линию, нормальный режим (поле, стол), и край стола.
Напряжение на измерительном/ограничительном резисторе сравнивается двумя компараторами с разными уровнями напряжений. Уровни задаются при помощи настроечных резисторов. Первый уровень - для детектирования белой линии, второй уровень - для детектирования края стола/ринга и т.д. Результат сравнения - логическая единица, если все в порядке, логический ноль - при наезде на линию или при подъезде к краю.
Настроечные резисторы и оптопара запитаны от источника опорного напряжения на 3.3 в, чтобы уменьшить зависимость от напряжения батареи питающих элементов.
Оптопара на отражение - ITR8307, компаратор - счетвереный LM339, по два компаратора на датчик.
Токоограничительный резистор для настроечного светодиода надо рассчитывать, исходя из того, что выходной втекающий ток компаратора 16 мА.
В общем никаких рокет-сайенсов, все просто и надежно, как тесак боевого Злобного Гнома

Может, кому пригодится. Замечания и поправки принимаются

Схема:
Дачик:
Злобный Гном:
