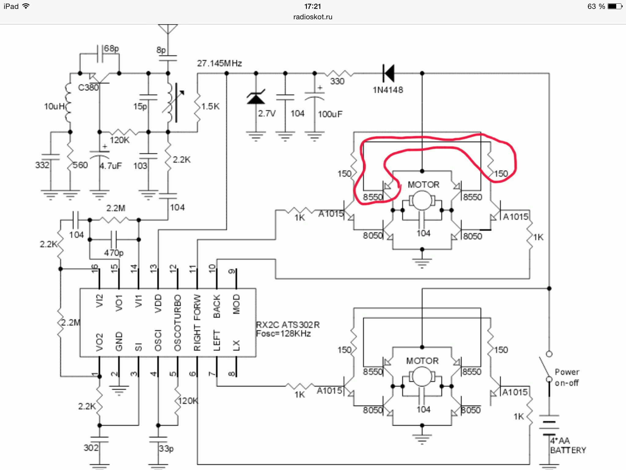
Напряжения в точке , над которой написано 27.145 MHz будет достаточно.
Если оно близко к нулю - пробит накоротко стабилитрон на 2.7в. Микросхема, скорее всего, жива. Проверяется заменой стабилитрона. Без стабилитрона, то есть с выпаяным стабилитроном, напряжение питания не подавать, чревато.
Если оно равно напряжение на батарее - падение на диоде 1n4148 ~= 5.4 в - стабилитрон пробит на обрыв, микросхема тоже дохлая. Тут без вариантов, замена и микросхемы и стабилитрона.
Если оно равно ~=2.7в, и при этом ничего не работает, то возможны всякие другие варианты

Но это очень вряд ли.
ЗЫ Измерять относительно минуса источника питания, то есть батареи элементов.
ЗЗЫ. Напряжение измерять при включенном выключателе Power. Заодно надо измерить напряжение непосредственно после батареи, прямо на плате, после выключателя, от него обычно идет отдельный провод.
ЗЗЗЫ. Я игрушек починил не один десяток, поэтому оговорюсь - этих китайцев не понять вообще. Даже красный провод - это не обязательно плюс. И выключателем коммутируется не обязательно плюс, может и минус. Поэтому все надо проверять визуально.