

Yuraskas писал(а):этой программе может задаваться длительность, кроме как в тактах процессора?


blindman писал(а):он понять не может, почему значение счётчика цикла не равно времени выполнения цикла в тактах
 Я-то по наивности своей считал только количество тактов декремента счётчика, и не учитывал все остальные команды: загрузки в регистр, переходы по условию и т.д...
 Я-то по наивности своей считал только количество тактов декремента счётчика, и не учитывал все остальные команды: загрузки в регистр, переходы по условию и т.д...
 TSOP.rar
 TSOP.rar



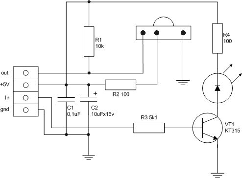
yak-40 писал(а):На 2-й ножке ТСОП обязательно должна стоять емкость на землю. Хотя-бы 10 мкф.


 TSOPv2.rar
 TSOPv2.rar

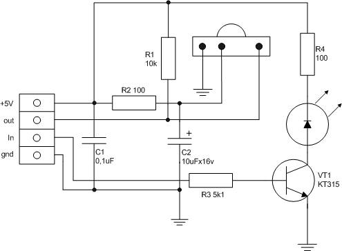
 А других замечаний нет, плата разведена правильно?
 А других замечаний нет, плата разведена правильно?


Вернуться в Новичкам или основы основ роботостроения.
Сейчас этот форум просматривают: нет зарегистрированных пользователей и гости: 0