roboforum.ru

Технический форум по робототехнике.


Подскажите программу

Раздел создан специально для людей которым интересна робототехника, но в силу разных причин они не знают с чего начать.
Задавайте ваши вопросы, какими бы простыми они не казались, постоянные посетители форума постараются ответить на них по мере своих сил.
Робот своими руками. Самодельный робот.

Подскажите программу

Сообщение dabo » 14 июн 2010, 15:06

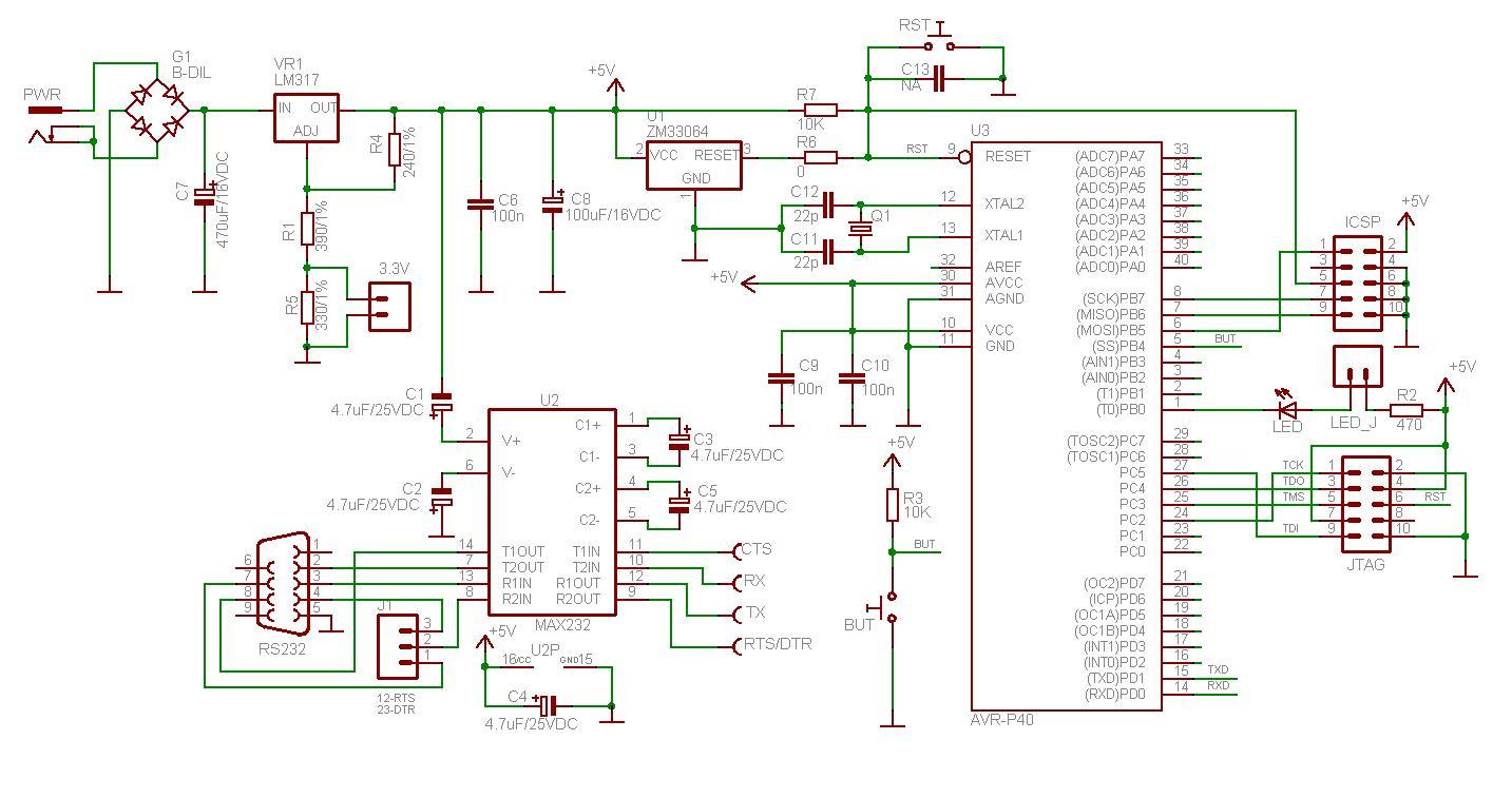
Подскажите программу в которой нарисована это электронная схема или хотя бы аналог чтоб были все элементы такие.
Похоже на протеус но у меня 7 версии нет некоторых элементов.
Очень срочно.
Вложения
Электронная схема платы.JPG
dabo
 
Сообщения: 22
Зарегистрирован: 06 апр 2010, 13:44

Re: Подскажите программу

Сообщение galex1981 » 14 июн 2010, 15:14

Это Eagle...
Под него куча библиотек есть
if(!Operate) Read(pDatasheet);
Аватара пользователя
galex1981
 
Сообщения: 4363
Зарегистрирован: 04 дек 2008, 22:44
Откуда: Камышин
Skype: galk-aleksandr1
прог. языки: Kotlin, Java, C, C++, Assm, BasCom, VB, php
ФИО: Галкин Александр Владимирович

Re: Подскажите программу

Сообщение dabo » 14 июн 2010, 16:17

Спасибо большое
Библиотек правда пока не нашёл для лсд от винстар 16-2
dabo
 
Сообщения: 22
Зарегистрирован: 06 апр 2010, 13:44

Re: Подскажите программу

Сообщение dabo » 15 июн 2010, 21:14

подскажите а как такого рода схемы называются?

электронная схема препода не устроила
dabo
 
Сообщения: 22
Зарегистрирован: 06 апр 2010, 13:44

Re: Подскажите программу

Сообщение DWL » 15 июн 2010, 21:35

по ГОСТу: схема электрическая принципиальная. В шифре документа обозначается "Э3"
Аватара пользователя
DWL
 
Сообщения: 20
Зарегистрирован: 08 сен 2009, 21:37
Откуда: SPb
прог. языки: C, C++, ASM, Pascal, VHDL, Delphi, PHP5
ФИО: Горин Алексей

Re: Подскажите программу

Сообщение dabo » 15 июн 2010, 22:12

Спасибо огромное
dabo
 
Сообщения: 22
Зарегистрирован: 06 апр 2010, 13:44


Вернуться в Новичкам или основы основ роботостроения.

Кто сейчас на конференции

Сейчас этот форум просматривают: нет зарегистрированных пользователей и гости: 0

cron