Раздел создан специально для людей которым интересна робототехника, но в силу разных причин они не знают с чего начать. 
Задавайте ваши вопросы, какими бы простыми они не казались, постоянные посетители форума постараются ответить на них по мере своих сил.
Робот своими руками. Самодельный робот.
	
		
		
			
			
			 dabo » 14 июн 2010, 15:06
 dabo » 14 июн 2010, 15:06 
			
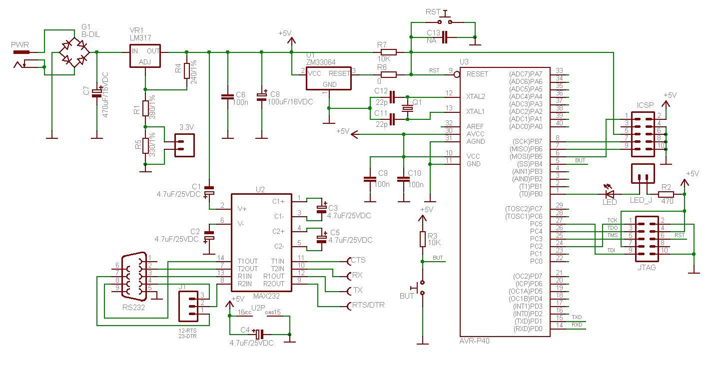
			Подскажите программу в которой нарисована это электронная схема или хотя бы аналог чтоб были все элементы такие.
Похоже на протеус но у меня 7 версии нет некоторых элементов.
Очень срочно.
			
				
					- Вложения
- 
		
			 
 
 
		
			
			- 
				dabo
			
-  
- Сообщения: 22
- Зарегистрирован: 06 апр 2010, 13:44
 
	 
	
	
		
		
			
			
			 galex1981 » 14 июн 2010, 15:14
 galex1981 » 14 июн 2010, 15:14 
			
			Это Eagle...
Под него куча библиотек есть
			if(!Operate) Read(pDatasheet);
		 
		
			
			- 
				 
 galex1981
-  
- Сообщения: 4363
- Зарегистрирован: 04 дек 2008, 22:44
- Откуда: Камышин
- Skype: galk-aleksandr1
- прог. языки: Kotlin, Java, C, C++, Assm, BasCom, VB, php
- ФИО: Галкин Александр Владимирович
- 
				
			
 
	 
	
	
		
		
			
			
			 dabo » 14 июн 2010, 16:17
 dabo » 14 июн 2010, 16:17 
			
			Спасибо большое
Библиотек правда пока не нашёл для лсд от винстар 16-2
			
		 
		
			
			- 
				dabo
			
-  
- Сообщения: 22
- Зарегистрирован: 06 апр 2010, 13:44
 
	 
	
	
		
		
			
			
			 dabo » 15 июн 2010, 21:14
 dabo » 15 июн 2010, 21:14 
			
			подскажите а как такого рода схемы называются?
электронная схема препода не устроила
			
		 
		
			
			- 
				dabo
			
-  
- Сообщения: 22
- Зарегистрирован: 06 апр 2010, 13:44
 
	 
	
	
		
		
			
			
			 DWL » 15 июн 2010, 21:35
 DWL » 15 июн 2010, 21:35 
			
			по ГОСТу: схема электрическая принципиальная. В шифре документа обозначается "Э3"
			
		 
		
			
			- 
				 
 DWL
-  
- Сообщения: 20
- Зарегистрирован: 08 сен 2009, 21:37
- Откуда: SPb
- прог. языки: C, C++, ASM, Pascal, VHDL, Delphi, PHP5
- ФИО: Горин Алексей
 
	 
	
	
		
		
			
			
			 dabo » 15 июн 2010, 22:12
 dabo » 15 июн 2010, 22:12 
			
			Спасибо огромное
			
		 
		
			
			- 
				dabo
			
-  
- Сообщения: 22
- Зарегистрирован: 06 апр 2010, 13:44
 
	 
	
	
	
	Вернуться в Новичкам или основы основ роботостроения.
	
	Кто сейчас на конференции
	Сейчас этот форум просматривают: нет зарегистрированных пользователей и гости: 0