roboforum.ru

Технический форум по робототехнике.


радиоуправление

Раздел создан специально для людей которым интересна робототехника, но в силу разных причин они не знают с чего начать.
Задавайте ваши вопросы, какими бы простыми они не казались, постоянные посетители форума постараются ответить на них по мере своих сил.
Робот своими руками. Самодельный робот.

Re: радиоуправление

Сообщение Anubis » 29 апр 2010, 12:36

Можно, но не уверен что эта схема будет проще чем та что на микроконтроллере.
Народ, пользуясь случаем хотел спросить, кто радиоуправляемыми машинами, самолетами или вертолетами занимается? Хотел пульт себе прикупить, хочется чтобы хороший, но жаба душит просто жуть. Посоветуйте какой-нибудь? Я сейчас самолет клею, от скуки захотелось неба :D , заодно для еще одного проекта изучаю железки :)
Блин, никак не могу придумать подпись!
Аватара пользователя
Anubis
 
Сообщения: 268
Зарегистрирован: 03 дек 2008, 23:24
Откуда: Тамбов
Skype: anubis_kesh
прог. языки: Delphi, С++, PHP, HTML
ФИО: Гребенников Роман

Re: радиоуправление

Сообщение galex1981 » 29 апр 2010, 12:38

Конечно не будет проще ;)
if(!Operate) Read(pDatasheet);
Аватара пользователя
galex1981
 
Сообщения: 4363
Зарегистрирован: 04 дек 2008, 22:44
Откуда: Камышин
Skype: galk-aleksandr1
прог. языки: Kotlin, Java, C, C++, Assm, BasCom, VB, php
ФИО: Галкин Александр Владимирович

Re: радиоуправление

Сообщение олег001 » 29 апр 2010, 17:20

пасибо за схему! я лучше сделаю так. а как подкл мк к компу для программирования? :wink:
Изображение
олег001
 
Сообщения: 187
Зарегистрирован: 01 фев 2010, 21:16
Откуда: Cанкт Петербург
Skype: oleg9826
ФИО: Моисеев Олег Сергеевич

Re: радиоуправление

Сообщение galex1981 » 29 апр 2010, 17:41

Через COM-порт или USB-порт (для этого нужны переходники COM->UART, USB->UART)
if(!Operate) Read(pDatasheet);
Аватара пользователя
galex1981
 
Сообщения: 4363
Зарегистрирован: 04 дек 2008, 22:44
Откуда: Камышин
Skype: galk-aleksandr1
прог. языки: Kotlin, Java, C, C++, Assm, BasCom, VB, php
ФИО: Галкин Александр Владимирович

Re: радиоуправление

Сообщение олег001 » 30 апр 2010, 19:26

понятно, но где их взять? :RTFM:
Изображение
олег001
 
Сообщения: 187
Зарегистрирован: 01 фев 2010, 21:16
Откуда: Cанкт Петербург
Skype: oleg9826
ФИО: Моисеев Олег Сергеевич

Re: радиоуправление

Сообщение кулер 23 » 30 апр 2010, 21:08

Cделать самому
Аватара пользователя
кулер 23
 
Сообщения: 798
Зарегистрирован: 17 апр 2009, 19:44
Откуда: Югорск
Skype: rizhykot
ФИО: Аксютин Юрий

Re: радиоуправление

Сообщение Anubis » 01 май 2010, 22:49

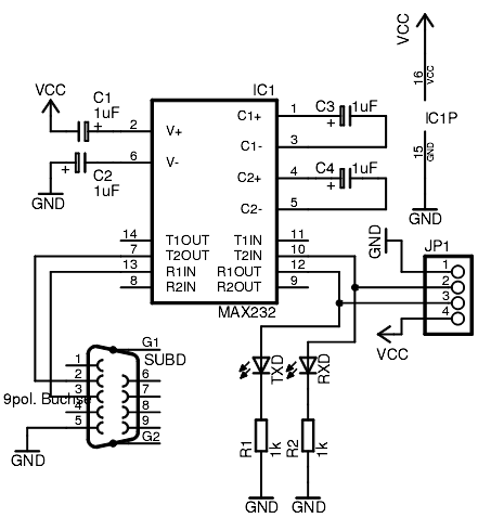
Если через COM-порт то тогда так:
RS232_adapter.PNG

а на компьютере ищещь такой разьем:
2009-08-08_034545_two_serial.gif
2009-08-08_034545_two_serial.gif (43.09 КиБ) Просмотров: 2471


Ну а если через USB то тогда так:
usb_in1.gif

Или ищи в "google" альтернативные варианты.
Блин, никак не могу придумать подпись!
Аватара пользователя
Anubis
 
Сообщения: 268
Зарегистрирован: 03 дек 2008, 23:24
Откуда: Тамбов
Skype: anubis_kesh
прог. языки: Delphi, С++, PHP, HTML
ФИО: Гребенников Роман

Re: радиоуправление

Сообщение олег001 » 04 дек 2010, 18:36

Спасибо!
Изображение
олег001
 
Сообщения: 187
Зарегистрирован: 01 фев 2010, 21:16
Откуда: Cанкт Петербург
Skype: oleg9826
ФИО: Моисеев Олег Сергеевич

Re: радиоуправление

Сообщение HarryStar » 05 дек 2010, 09:07

Anubis писал(а):хотел спросить, кто радиоуправляемыми машинами, самолетами или вертолетами занимается? Хотел пульт себе прикупить, хочется чтобы хороший, но жаба душит просто жуть. Посоветуйте какой-нибудь?

Вопрос был давно, но в тему отвечу.
Как владелец нескольких разных пультов посоветую Турингу или любые ее разновидности
http://hobbyking.com/hobbyking/store/uh ... oduct=8992
Она бывает под разными марками, отличается логотипом. Идеальная соотношение цена/качество/возможности.
Там 8 полноценных каналов, куча возможностей микширования, много настраиваемых профилей для разных моделей и т.д. При желании есть даже альтернативные прошивки с исходниками. Идеальна для начинающего и не только. Не парьтесь с самодельным изготовлением подобных вещей, не так уж оно и дорого. Время дороже.
Я использую для самолета и лодки. Планирую потом для телеуправления робота тоже использовать, когда разберусь тут во всем.

Про многоканальность - есть готовые расширители каналов, делающие из 1 пропорционального канала много дискретных(8-24, непомню). Используются для копийных соревнований. Например управление моделью линкора, у которого куча пушек, все пушки поворачиваются, свет везде включается, имитация звуков, поднятие/опускание флага и т.д. Общее количество каналов в подобных моделях доходит до 100 и больше.
Подобные расширители несложно сделать самому на микроконтроллере.
Аватара пользователя
HarryStar
 
Сообщения: 996
Зарегистрирован: 15 ноя 2010, 13:56
Откуда: Нижний Новгород
прог. языки: С, С++, РНР

Пред.

Вернуться в Новичкам или основы основ роботостроения.

Кто сейчас на конференции

Сейчас этот форум просматривают: нет зарегистрированных пользователей и гости: 0

cron