 dhormesh » 16 окт 2009, 22:59
 dhormesh » 16 окт 2009, 22:59 
			
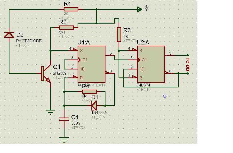
			Привет всем! Помогите, очень нужно! Надо собрать простейшее устройство управлением микродвигателя на основе драйвера, чтобы моторчик вращался то в одну, то в другую сторону. Тех задание следующее. Есть фотодиод, на который периодически попадает световой импульс (напр.: раз в минуту), есть микродвигатель и подключенный к нему драйвер. При каждом следующем световом импульсе полюса на управляющие входы драйвера должны переключаться на противоположные. Т.е. например, как только подали питание на драйвер, моторчик начинает вращаться в одну сторону, затем пыхает лампочка на фотодиод, и двигатель вращается уже в другую сторону до тех пор, пока лампочка опять не пыхнет и не заставит вращаться в противоположну сторону. Видимо, должен быть какой-то третий элемент, микроконтроллер, или что-нить проще. Буду признателен, если поможете практической схемой. Микродвигатель самый обычный от игрушки. Заранее спасибо.