![]() |
roboforum.ruТехнический форум по робототехнике. |
|
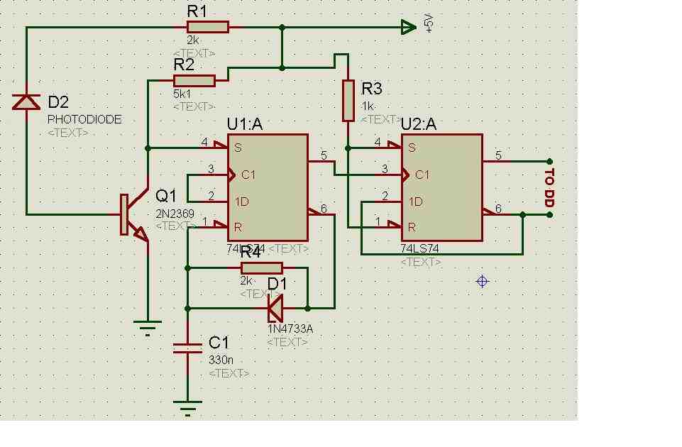
микроконтроллер ATtiny13 или ATtiny2313 за 38 рублей + 4 транзистора для Нмоста управляющего мотором + мелочевка.dhormesh писал(а): на чем это можно построить
dhormesh писал(а):Меня интересует принципиальная схема
Vovan писал(а): будет меняться + на - (5V)каждую вспышку света.

Вернуться в Новичкам или основы основ роботостроения.
Сейчас этот форум просматривают: нет зарегистрированных пользователей и гости: 0