roboforum.ru

Технический форум по робототехнике.


Плата питания

Раздел создан специально для людей которым интересна робототехника, но в силу разных причин они не знают с чего начать.
Задавайте ваши вопросы, какими бы простыми они не казались, постоянные посетители форума постараются ответить на них по мере своих сил.
Робот своими руками. Самодельный робот.

Re: Плата питания

Сообщение Sharkfire » 06 сен 2009, 16:58

О спасибо буду рад любой помощи.


2 nest, качаю... разбираюсь)
Sharkfire
 
Сообщения: 13
Зарегистрирован: 05 сен 2009, 14:53
Откуда: Одесса

Re: Плата питания

Сообщение yak-40 » 07 сен 2009, 11:39

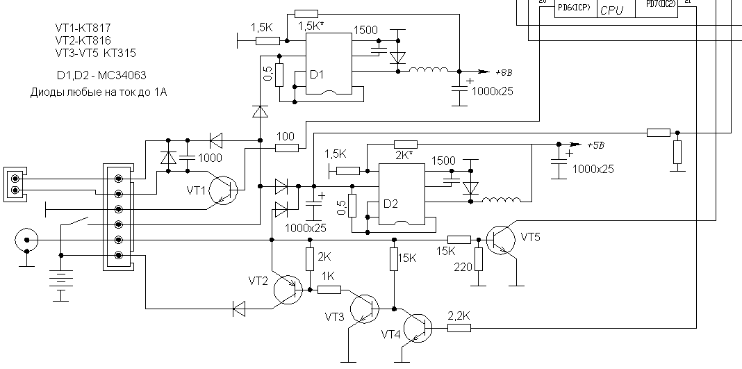
Вот кусок схемы моего пылесоса.
cx_pit.GIF

Как раз идеально подходит к твоей задаче.
+5В, +8В, Питание от БП, цепи зарядки аккума, контроль зарядки аккума.
(ну там ещё питание турбины без стабилизатора)

З.Ы. Микросхемы MC34063
- Этот человек - не человек! это робот!
- Как? уже делают?!
- Делают!!!
Аватара пользователя
yak-40
 
Сообщения: 3037
Зарегистрирован: 23 окт 2007, 22:03
Откуда: Москва
прог. языки: С
ФИО: Евгений Яковец

Re: Плата питания

Сообщение avr123.nm.ru » 07 сен 2009, 11:42

Номиналы хорошобы увидеть.
Аватара пользователя
avr123.nm.ru
отсылающий читать курс
 
Сообщения: 14195
Зарегистрирован: 06 ноя 2005, 04:18
Откуда: Москва
Предупреждения: -8

Re: Плата питания

Сообщение yak-40 » 07 сен 2009, 13:45

Номиналы дописывал вручную во время сборки и наладки (схему ведь придумывал в процессе изготовления) :)
В электронном виде нет :(
Но если сильно интересует, могу написать.
- Этот человек - не человек! это робот!
- Как? уже делают?!
- Делают!!!
Аватара пользователя
yak-40
 
Сообщения: 3037
Зарегистрирован: 23 окт 2007, 22:03
Откуда: Москва
прог. языки: С
ФИО: Евгений Яковец

Re: Плата питания

Сообщение avr123.nm.ru » 07 сен 2009, 13:57

да мне не нужно, я просто думаю тем кому понадобится могу т в нужный момент тебя не застать.
Аватара пользователя
avr123.nm.ru
отсылающий читать курс
 
Сообщения: 14195
Зарегистрирован: 06 ноя 2005, 04:18
Откуда: Москва
Предупреждения: -8

Re: Плата питания

Сообщение yak-40 » 07 сен 2009, 14:06

avr123.nm.ru писал(а):да мне не нужно, я просто думаю тем кому понадобится могу т в нужный момент тебя не застать.

Согласен, учту, :oops: подпишу и выложу позже. (только скоро не обещаю, потому как надо номиналы с платы срисовывать :( )
- Этот человек - не человек! это робот!
- Как? уже делают?!
- Делают!!!
Аватара пользователя
yak-40
 
Сообщения: 3037
Зарегистрирован: 23 окт 2007, 22:03
Откуда: Москва
прог. языки: С
ФИО: Евгений Яковец

Re: Плата питания

Сообщение Sharkfire » 07 сен 2009, 16:42

Да, спасибо большое, когда будет подписано тогда и перечень будет ясен и можно приступать к сборке
Sharkfire
 
Сообщения: 13
Зарегистрирован: 05 сен 2009, 14:53
Откуда: Одесса

Re: Плата питания

Сообщение yak-40 » 07 сен 2009, 17:09

Ну вот, подписал номиналы :)
cx_pit.GIF
- Этот человек - не человек! это робот!
- Как? уже делают?!
- Делают!!!
Аватара пользователя
yak-40
 
Сообщения: 3037
Зарегистрирован: 23 окт 2007, 22:03
Откуда: Москва
прог. языки: С
ФИО: Евгений Яковец

Re: Плата питания

Сообщение Sharkfire » 07 сен 2009, 17:26

Спасибо огромное....

Значит к выходам 8V я могу подключать 2 движка да ?
К выходу 5V могу подключать мозги...

Адаптер на 12 V ? уточните какой...
И тоже самое с акумом....

а "контроль зарядки" в чём выражается?
Sharkfire
 
Сообщения: 13
Зарегистрирован: 05 сен 2009, 14:53
Откуда: Одесса

Re: Плата питания

Сообщение yak-40 » 07 сен 2009, 18:11

Sharkfire писал(а):Значит к выходам 8V я могу подключать 2 движка да ?

Да. Только общий ток потребления движков не должен превышать 1,5А
Sharkfire писал(а):К выходу 5V могу подключать мозги...

Да.
Sharkfire писал(а):Адаптер на 12 V ? уточните какой...

В моём случае адаптер на 18В 250мА. Потому что аккумулятор на 14 В
Для 12-ти вольтового аккумулятора соответственно адаптер должен быть вольт на 14.
Sharkfire писал(а):а "контроль зарядки" в чём выражается?

В процессе зарядки аккумулятора, производится контроль напряжения с помощью АЦП.
Как только напряжение достигнет определённого значения, соответствующего полному заряду аккумулятора, зарядка отключается (ключем VT2). С помощью ключа VT5 контроллер узнаёт о подключении зарядки.
- Этот человек - не человек! это робот!
- Как? уже делают?!
- Делают!!!
Аватара пользователя
yak-40
 
Сообщения: 3037
Зарегистрирован: 23 окт 2007, 22:03
Откуда: Москва
прог. языки: С
ФИО: Евгений Яковец

Re: Плата питания

Сообщение Sharkfire » 07 сен 2009, 20:53

угу т.е. VT5 идёт на одну из лапок контоллера....
спасибо

а там ещё 2 входа с контроллера... что они делают?
Sharkfire
 
Сообщения: 13
Зарегистрирован: 05 сен 2009, 14:53
Откуда: Одесса

Re: Плата питания

Сообщение yak-40 » 07 сен 2009, 21:16

1. На АЦП через два резистора (не подписаных)
2. На VT1 включение турбины.
3. На VT4 включение зарядки.
4. с VT5 контроль подключения зарядки.
Итого 4 лапки МК
- Этот человек - не человек! это робот!
- Как? уже делают?!
- Делают!!!
Аватара пользователя
yak-40
 
Сообщения: 3037
Зарегистрирован: 23 окт 2007, 22:03
Откуда: Москва
прог. языки: С
ФИО: Евгений Яковец

Пред.

Вернуться в Новичкам или основы основ роботостроения.

Кто сейчас на конференции

Сейчас этот форум просматривают: нет зарегистрированных пользователей и гости: 0

cron