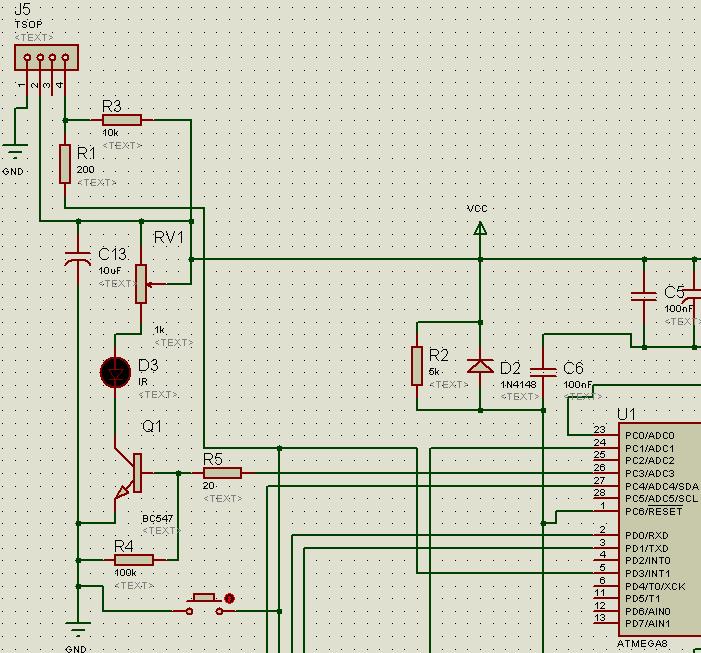
Вот мучаюсь снова с ИК бампером. Нужна помощь, советы. Ситуация такая: бампер собрал, как-бы работает. Но сразу при включении питания на выходе тсопа низкий уровень, как будто на него сразу идет ик сигнал, но физически на него ничего не идет(ик диод заизолирован тубусом). И далее если поднести руку к бамперу, то он начинает работает так как надо. Т.е. как бы включается его нормальная работа от первого срабатывания. Почему так получается? Как бороться?
Тсоп висит на прерывании, ИК диод управляется по таймеру(37кГц правильные). Схема во вложении.



