Всем привет.
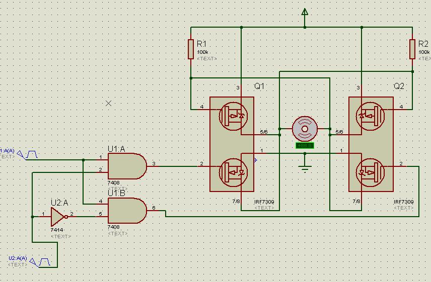
Озадачился вопросом создания моста на 12V/2A.
Взял мост из openservo, и пытаюсь пристроить логику так, чтобы управлять двигателем с помощью одного ШИМ-а, и одного порта (H - по часам (условно) / L - против)
Делаю в Протеусе. Я не особо понимаю, я только учусь=). Подскажите плизз, что не так?
И второй вопрос, по 2й схеме. Будут ли ключи пропускать через себя ШИМ? и какая схема будет лучше?
