LX8384
на старых материнках попадаются
![]() |
roboforum.ruТехнический форум по робототехнике. |
|
выход аж до 5А и корпус то-220 - вообще вкусняжка

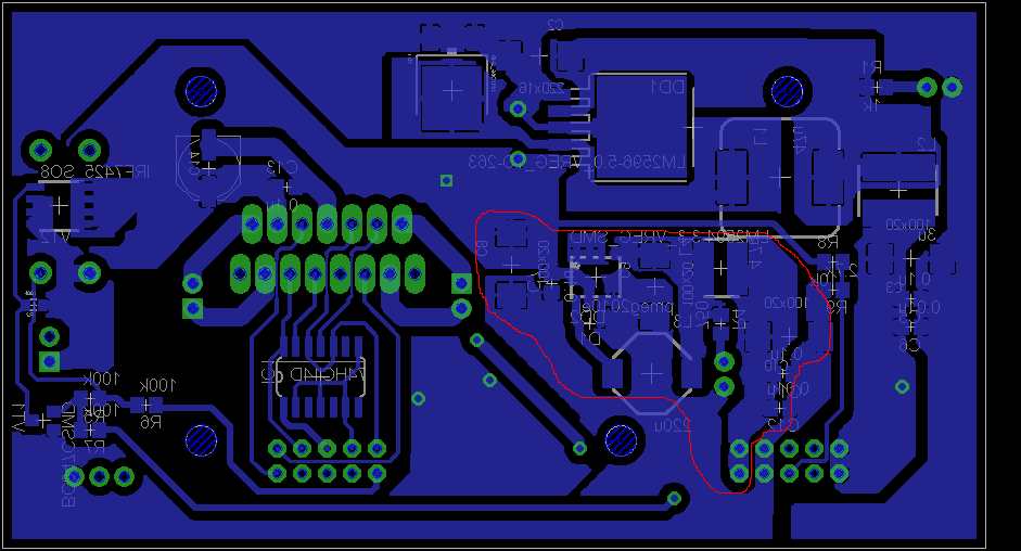
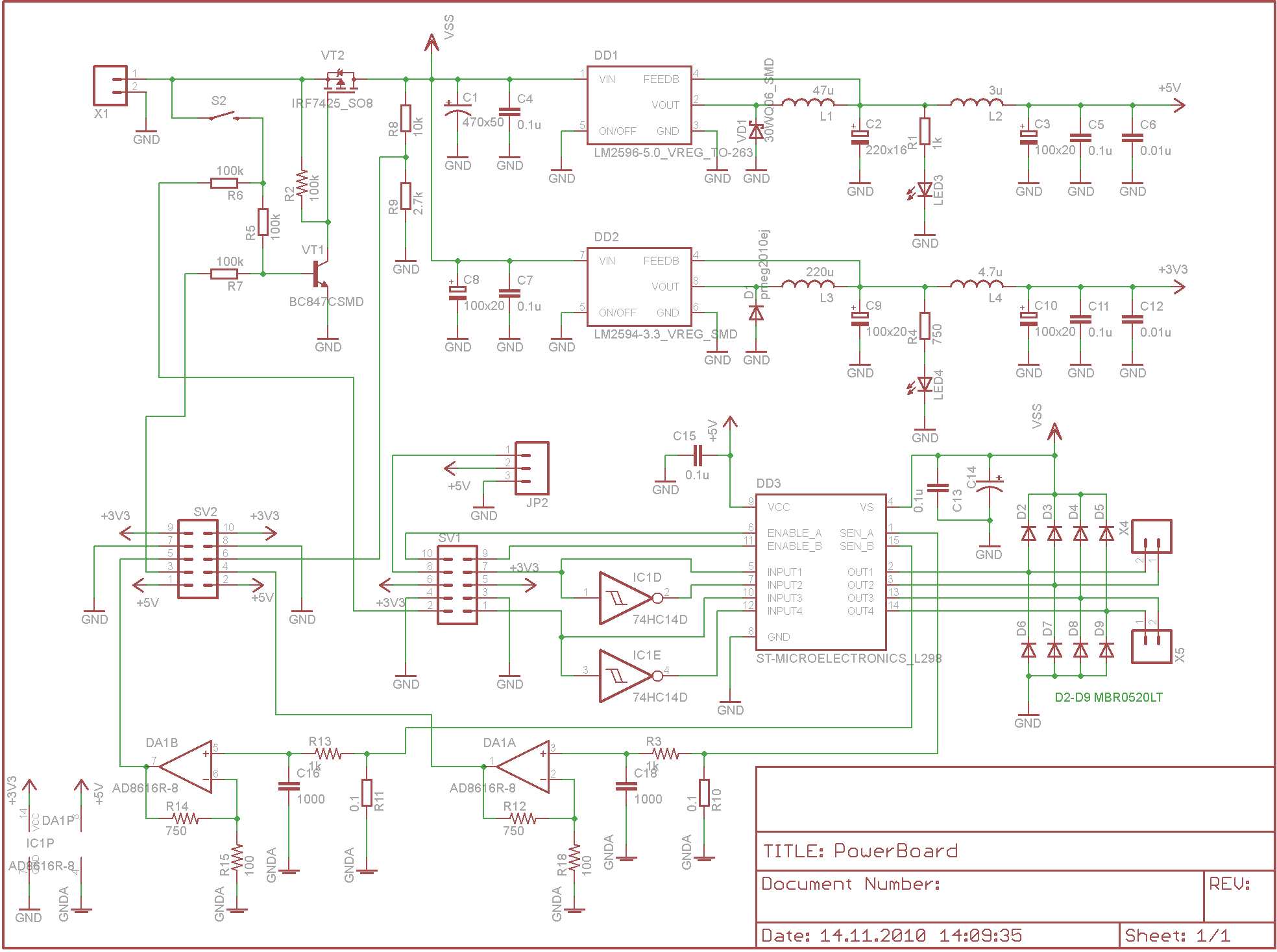
под схемой степ даун в condition Vin=15V to 25V вот и подумал, что с пятью вольтами не запустится.boez писал(а):Какой диапазон входных напряжений? И что вобще за применение, нестабилизированным напряжением ДД нельзя запитать?
Вернуться в Новичкам или основы основ роботостроения.
Сейчас этот форум просматривают: нет зарегистрированных пользователей и гости: 0