Вот схемка ---> ниже
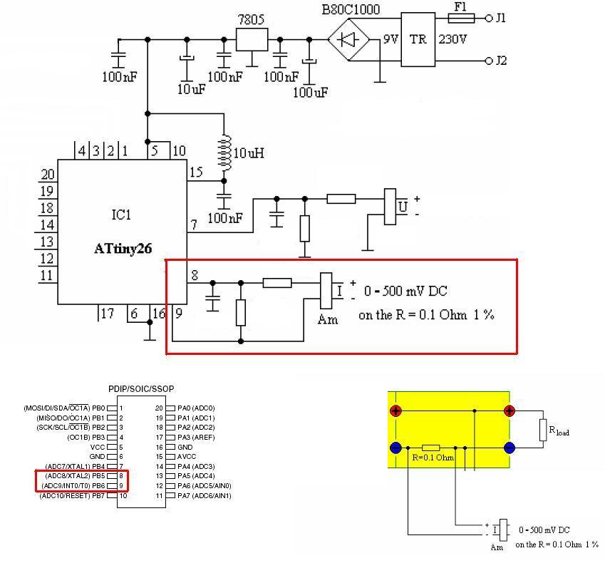
Обведино красным то-очем вопрос
Обесните плиз почему для измерения тока используют 2 вывода АЦП ?
![]() |
roboforum.ruТехнический форум по робототехнике. |
|

А названия чего не написал? Чтоб спросили?Вернуться в Новичкам или основы основ роботостроения.
Сейчас этот форум просматривают: нет зарегистрированных пользователей и гости: 0