roboforum.ru

Технический форум по робототехнике.


проги для роботов. В помощь начинающим.

Раздел создан специально для людей которым интересна робототехника, но в силу разных причин они не знают с чего начать.
Задавайте ваши вопросы, какими бы простыми они не казались, постоянные посетители форума постараются ответить на них по мере своих сил.
Робот своими руками. Самодельный робот.

проги для роботов. В помощь начинающим.

Сообщение space » 22 окт 2007, 15:31

Вообщем тема будет с самыми прстейшими прграммами от мигания светодиодом до следования по линии и сумо-ботов. Для тех кто действительно хочет разобраться с программированием. Тут так методом проб и ошибок новички будут разбираться, что делает данная строчка в программе. Лично я так и делал скачивал программы и разбирался с ними. :D
Здесь будут выложенны программы, если кто-то захочет выложить свои программы, то выкладывайте. Вообщем на ваше усматрение.
Выкладываю программы. Когда скачаете там всё указано, какая и для чего.
Вложения
.rar
Программы на языке Си.все программы с исходниками и hex файлами. Тут след. проги: 1)робот следующий по линии, 2)прога для проверки работы моторов, 3)прога для сумо-бота и 4)мигание светодиода.
1) Простенькая программа. Робот движется по чёрной линии, как только проподает сигнал от одного датчика начинает крутиться одно из колёс. Выравниваясь продолжает двигаться по линии. С таким роботом можно принимать участие в соревнованиях по отслеживанию линии как впрочем и с сумо-ботами.
2) Проста как пробка. Крутит моторы как только можно в течение нескольких секунд.
3) Робот ездящий по рингу. Доезжая до белой линии отъезжает назад и разворачивается.
4) Светодиод мигает каждую секунду. Можно поставить любое время для мигание. Хоть каждые 10 секунд.
Все проги под мк ATmega8.
(82.03 КиБ) Скачиваний: 70
Последний раз редактировалось space 23 окт 2007, 20:18, всего редактировалось 7 раз(а).
Аватара пользователя
space
 
Сообщения: 565
Зарегистрирован: 17 июн 2007, 23:44
Откуда: Тула
прог. языки: Bascom AVR Basic, CodeVisionAVR
ФИО: Замотаев Кирилл Игоревич

Re: проги для роботов

Сообщение avr123.nm.ru » 22 окт 2007, 15:40

Наверно про РобоСтудию Майкрософт нужно упомянуть.

Microsoft Robotics Studio
http://msdn2.microsoft.com/ru-ru/robotics/default.aspx

Изучаем среду разработки Microsoft Robotics Studio
http://www.realcoding.net/article/view/4559

Изображение

Изображение

Изображение
Аватара пользователя
avr123.nm.ru
отсылающий читать курс
 
Сообщения: 14195
Зарегистрирован: 06 ноя 2005, 04:18
Откуда: Москва
Предупреждения: -8

Re: проги для роботов

Сообщение Myp » 22 окт 2007, 16:11

space9999999 писал(а):Вообщем тема будет с самыми прстейшими прграммами от мигания светодиодом до следования по линии и сумо-ботов. Для тех кто действительно хочет разобраться с программированием. Тут так методом проб и ошибок новички будут разбираться, что делает данная строчка в программе. Лично я так и делал скачивал программы и разбирался с ними. :D
Здесь будут выложенны программы, если кто-то захочет выложить свои программы, то выкладывайте. Вообщем на ваше усматрение.

ты хоть напиши чё ты за файл выложил =)
Аватара пользователя
Myp
скрытый хозяин вселенной :)
 
Сообщения: 18018
Зарегистрирован: 18 сен 2006, 12:26
Откуда: Тверь по прозвищу Дверь
прог. языки: псевдокод =) сила в алгоритме!
ФИО: глубокоуважаемый Фёдор Анатольевич

Re: проги для роботов. В помощь начинающим.

Сообщение space » 23 окт 2007, 13:11

взята с сайта www.roboclub.ru
прочитать, что делает программа можно здесь :arrow: http://cxem.net/uprav/uprav15.php
Вложения
.rar
С исходником и hex.Программа простого мобильного робота на Си. Под мк ATmega8, по жиланию можно переделать.
(27.19 КиБ) Скачиваний: 45
Последний раз редактировалось space 23 окт 2007, 20:05, всего редактировалось 3 раз(а).
Аватара пользователя
space
 
Сообщения: 565
Зарегистрирован: 17 июн 2007, 23:44
Откуда: Тула
прог. языки: Bascom AVR Basic, CodeVisionAVR
ФИО: Замотаев Кирилл Игоревич

Re: проги для роботов. В помощь начинающим.

Сообщение Myp » 23 окт 2007, 17:06

гыгыгы

я чёто стал последнее время такой худенький... меня прям не замечают...



напиши что ты за файлы выкладываешь!
описание функционала, на каком языке написано, под какую платформу
Аватара пользователя
Myp
скрытый хозяин вселенной :)
 
Сообщения: 18018
Зарегистрирован: 18 сен 2006, 12:26
Откуда: Тверь по прозвищу Дверь
прог. языки: псевдокод =) сила в алгоритме!
ФИО: глубокоуважаемый Фёдор Анатольевич

Re: проги для роботов. В помощь начинающим.

Сообщение space » 23 окт 2007, 20:04

Извеняюсь! Спешил очень, поэтому сделал всё кратенько.
Теперь всё OK.
Аватара пользователя
space
 
Сообщения: 565
Зарегистрирован: 17 июн 2007, 23:44
Откуда: Тула
прог. языки: Bascom AVR Basic, CodeVisionAVR
ФИО: Замотаев Кирилл Игоревич

Re: проги для роботов. В помощь начинающим.

Сообщение space » 27 янв 2008, 10:05

Робот начинающим. Имеется плата, принципиальная схема и программа http://robotsspace.ucoz.ru/forum/21-29-1
https://vk.com/ledscale - платы, vk.com/ledscale3dprintig - 3Д печать\моделирование, vk.com/ledrenovation- ремонт светодиодных источников света
Аватара пользователя
space
 
Сообщения: 565
Зарегистрирован: 17 июн 2007, 23:44
Откуда: Тула
прог. языки: Bascom AVR Basic, CodeVisionAVR
ФИО: Замотаев Кирилл Игоревич

Re: проги для роботов. В помощь начинающим.

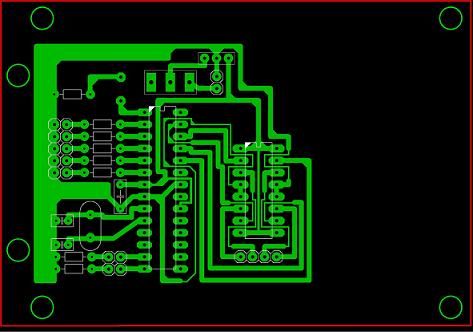
Сообщение space » 28 янв 2008, 19:42

Вот полность готовый робот :D для следования по линии. С программой и платой.
Вложения
и прога.rar
Программа на си под ATmega8, основная печатная плата и плата для датчиков
(24.24 КиБ) Скачиваний: 29
5.jpg
5.jpg (23.15 КиБ) Просмотров: 2341
4.jpg
4.jpg (33.18 КиБ) Просмотров: 2338
3.jpg
3.jpg (24.55 КиБ) Просмотров: 2336
2.jpg
1.jpg
https://vk.com/ledscale - платы, vk.com/ledscale3dprintig - 3Д печать\моделирование, vk.com/ledrenovation- ремонт светодиодных источников света
Аватара пользователя
space
 
Сообщения: 565
Зарегистрирован: 17 июн 2007, 23:44
Откуда: Тула
прог. языки: Bascom AVR Basic, CodeVisionAVR
ФИО: Замотаев Кирилл Игоревич


Вернуться в Новичкам или основы основ роботостроения.

Кто сейчас на конференции

Сейчас этот форум просматривают: нет зарегистрированных пользователей и гости: 0

cron