Ковыряюсь в протеусе потихоньку и никак не могу его победить. :?
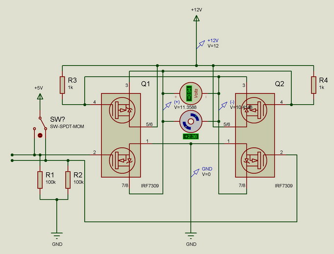
Сделал простенький Х-Мост на мосфетах, а Proteus ругается на симуляцию. Причем, ладно бы с самого начала! :evil: А то работал мостик нормально, да стукнуло меня залезть в System -> Set Animation Options..., чтоб поставить отображение направления протекания тока и прочие красивости... С тех пор перестал симулировать! :evil: И даже примеры некоторые свои родные перестал! :shock:
Может кто подскажет, как с этим бороться?
Ниже цепляю саму схемку, файлы проекта и настройки симуляции... Может в настройках дело?
Лог симуляции такой:
- Код: Выделить всё
SIMULATION LOG
==============
Design: D:\H-Bridge\H-Bridge MOSFETs.DSN
Doc. no.: <NONE>
Revision: <NONE>
Author: <NONE>
Created: 17/03/07
Modified: 18/03/07
Compiling source files...
Build completed OK.
Compiling netlist...
Linking netlist...
Partition analysis...
Simulating partition 1 [C76060EA]...
PROSPICE Release 6.9 SP5 (C) Labcenter Electronics 1993-2006.
SPICE Kernel Version 3f5. (C) Berkeley University ERL.
Reading netlist...
Reading SPICE models...
Loaded SPICE model 'IRF7309N' from library 'IRPOWER'
Loaded SPICE model 'IRF7309P' from library 'IRPOWER'
Building circuit...
Instantiating SPICE models...
[SPICE] Starting Gmin stepping: 120 steps
Warning: [SPICE] Gmin step [0] failed: GMIN=1
Warning: [SPICE] Gmin stepping failed
[SPICE] starting source stepping
[SPICE] Source stepping completed
[SPICE] transient GMIN stepping at time=0.000254049
[SPICE] transient GMIN stepping at time=0.000254049
[SPICE] Error 106 - TRAN: Timestep too small; time = 0.000254049, timestep = 1.25e-19: trouble with node "v:q2_q2:fi2#branch"
.
Totaliters=8081, Totalsteps=1237, Goodsteps=916, Badsteps=321
Real Time Simulation FAILED.
ЗЫ
Еще одна ошибка выскакивала - Proteus вылетает нафик, если пытаешься соединить диод проводочком с чем угодно! :?
Пока не знаю, как это лечить.
