Dmitry__ писал(а):linvinus, фигле ему помогаешь? Он нас за людей не щетает...

ну по сути ему предложить нам особо нечего, схемы нет, ну нашёл не золоченный чип, стянул прошивку, а толку от этого?
повторить не может, и я бы не смог, потому и не прошу, мне проще с нуля написать, наработки есть, опыт есть, понять какие ножки за что отвечают не составляет труда.
а там, скорее всего, как обычно, куча стыренного кривого кода (возможно блобы от STM) которая каким то чудом работает, так что даже если бы были исходники лучше переписать с нуля и нормальной операционкой а не изучать чужие баги.
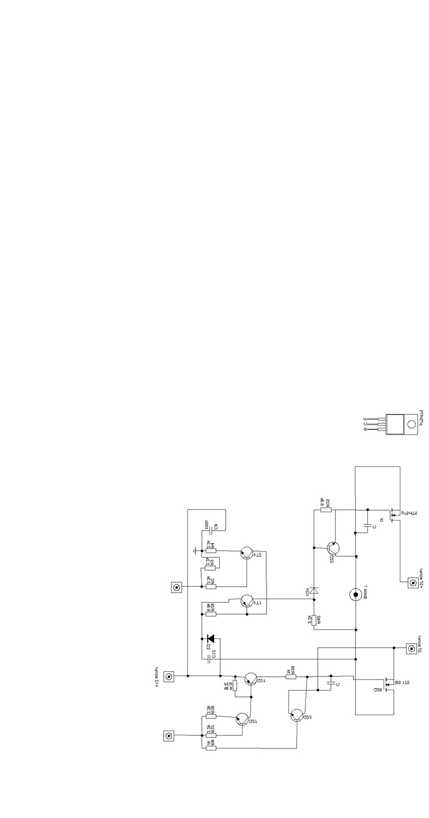
я тут тоже немного покопался на тему из чего это сделано и каких цветов бывает, в общем как обычно самое ценное в китайских контроллерах это цена, всё на рассыпухе.
ставить на то что китайцы в очередной раз не переделают плату в целях очередной "оптимизации" я бы не стал.
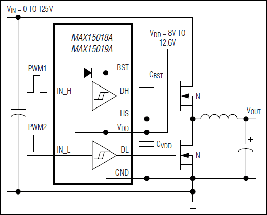
Кстати а tgy На stm32 портировать можно?
я погуглил ни одного регуля на stm32 не нашёл (кроме мелких оценочных плат)
verial , я так и не понял нашли вы тему про bldc или нет, так что вот вам ссылка
forum104/topic13195.htmlтам уже много всего разобрано, собственно правильнее было бы задавать вопросы про моторы там, а не создавать отдельную "пустую" тему, пользы от которой другим участникам почти никакой кроме как потешить ваше чсв.
Чтобы написать прошивку, нужно чётко понимать как работает bldc мотор, почему он DC,
нужно понимать как работает pwm, как генерируется три синусоиды в фазах, всякие тонкости как это реализовывается в конкретных чипах и т.п. короче много лет теории и практики, потому Dmitry__ не сильно верит в успех ваших попыток с наскока всё сделать самому, и тут я с ним согласен, но подсказывать по возможности буду.