
Да, искать "контроллер стеклоподьемников". Схемы слабо помогут, т.к. микроконтроллеры не признаем, а это самое правильное/надежное/гибкое/дешевое решение.
![]() |
roboforum.ruТехнический форум по робототехнике. |
|
|

| Реклама | ||||
|
|
|
|||
Myp писал(а):питание от источника у тебя всегда одной полярности идёт, поэтому и контролируй ток до блока управления которые переключает полярность.
Dmitry__ писал(а):Кхе, Мур опередил.
Да, искать "контроллер стеклоподьемников". Схемы слабо помогут, т.к. микроконтроллеры не признаем, а это самое правильное/надежное/гибкое/дешевое решение.
)NEOSoftWare писал(а):Так не получиться, задача стоит вставить блок в разрез 2х управляющих проводов (которые идут непосредственно в сам двигатель).

_R2_
---|____|--.
R1 | |
____ | /| |
+ питания --.---|____|--.---.__/ |_____|________
| _____ | К1
| | | |
|_|реле |___| выход
|_____|
земля __________________________________________


NEOSoftWare писал(а):Протеуса с проектом под рукой нет, вот набросал по памяти (крайний резистор символизирует максимальную нагрузку)
| Реклама | ||||
|
|
|
|||
Romikgy писал(а):у вашей схемы 2 минуса , коротыш АКБ через усилитель, спалит усилитель!
если не спалить то будет постоянный вкл-выкл ... я так понимаю нужна логика, тогда использовать какой то МК ,
плюс при вращении в другую сторону , как отреагирует ваша схема?

комараторы, мерять до драйвера моторов проще (меньше деталей), триггер.NEOSoftWare писал(а):Romikgy писал(а):у вашей схемы 2 минуса , коротыш АКБ через усилитель, спалит усилитель!
если не спалить то будет постоянный вкл-выкл ... я так понимаю нужна логика, тогда использовать какой то МК ,
плюс при вращении в другую сторону , как отреагирует ваша схема?
То что я скинул это так для примера, и в другую сторону она пропустить ток как будто ни чего и нету, поэтому собственно и прошу помощи у народа
Romikgy писал(а):вот я вас и прошу дайте нормальную схему, та которая у вас работает!

Dmitry__ писал(а):Чем не устроила моя схема?![]()
![]()
только вот перематывать реле - совсем не вариант.NEOSoftWare писал(а):только вот перематывать реле - совсем не вариант.
Romikgy писал(а):вот я вас и прошу дайте нормальную схему, та которая у вас работает!
Dmitry__ писал(а):Это может быть проще чем кажется. Например намотать провод на геркон. Толщина провода и колич. витков подобрать по месту, R1 не нужен. Или за основу взять авто реле. Что тут сложного?
_R2_
---|____|--.
R1 | |
____ | /| |
+ питания --.---|____|--.---.__/ |_____|________
| _____ | К1
| | | |
|_|реле |___| выход
|_____|
земля __________________________________________
NEOSoftWare писал(а):Эту схему не получилось запустить, пробовал разные резисторы r1 и r2, либо реле не включаться, либо начинает дребезжать

Dmitry__ писал(а):Вот когда начинает дребезжать тогда надо подбирать R2, уменьшать его. Там нечему не работать. Как твои схемы работают - загадка, 2-я схема - ацкий ад
Если реле дребезжит (успевает упасть ток во время переключения контактов), значит надо параллельно реле поставить неэлектролитический конденсатор около 10мкф. типа таких:
http://catalog.gaw.ru/index.php?id=1132&page=document
Настройка схемы:
R2 сделать 0 ом.
1)Подать питание и подобрать R1 так чтоб начало срабатывать реле на заблокир. двигателе.
2)Увеличить R1 на 20% (для надежности)
3)Теперь подобрать R2, увеличивая сопротивление от нуля до пока не перестанет удерживаться контакт. И соотв. уменьшить этот резистор на 20%.
R2 должен быть соотв. мощности...
Чтоб точнее тебе ответить по номиналам, надо знать напряжение питания, напряжение на двигателе в момент блокировки (замерить напряжение заблокир. двигателя при токе блокировки равным номинальному току + 20%). И данные реле (напряжение срабатывания и напряжение удержания).

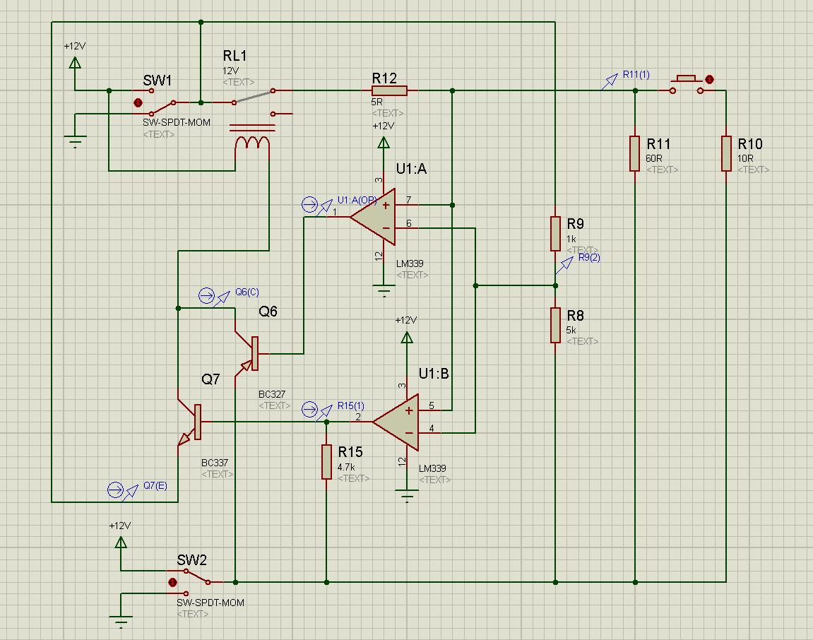
, пока в живую не собирал. Такой вопрос, есть ли тут ошибки? сам проект протеуса заатачил Вернуться в Новичкам или основы основ роботостроения.
Сейчас этот форум просматривают: нет зарегистрированных пользователей и гости: 0