
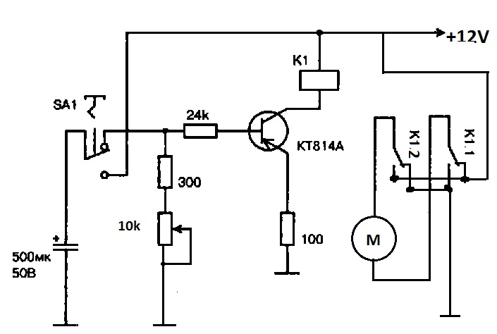
Хотя наверное можно задержку и на 1-м транзисторе организовать, типо как тут (тока вместо реле ЭлМагн)

Vovan писал(а):Вариант 1. дешовый МК + L7805 + серва , но + программатор + програмка + софт для прошивки с ПК

думал, но не могу подобрать подходящий, может есть что на приметеyak-40 писал(а):Электромагнит подключенный к лампочкам заднего хода. И всё!
Включаешь заднюю передачу, электромагнит тягой (тросиком и т. д.) открывает камеру.
Выключаешь скорость, под действием возвратной пружины всё возвращается в исходное состояние.
nik_sok писал(а): чтобы открыть багажник необходимо потянуть за эмблему... что бы при включении задней передачи эмблема поднималась....

avr123.nm.ru писал(а):Соленоид стартера через 70 Амперное реле стартера от Газели.

Вернуться в Новичкам или основы основ роботостроения.
Сейчас этот форум просматривают: нет зарегистрированных пользователей и гости: 0