Собственно что посоветуйте по улучшению схемы
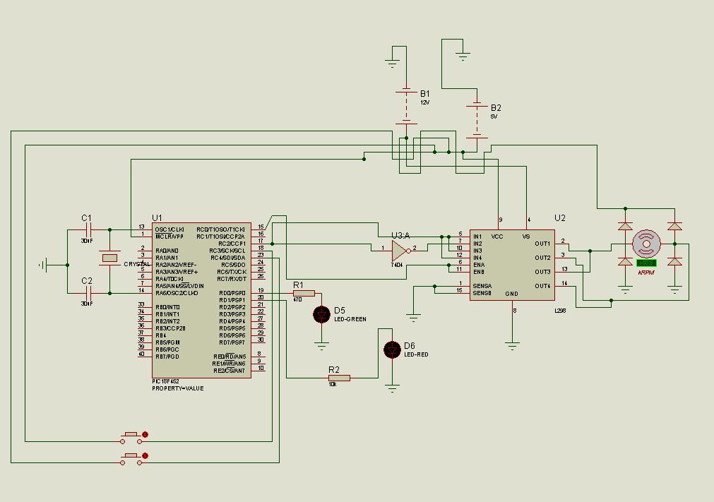
Предназначение схемы:ШИМ чере L298N одного электродвигателя
Сама схема
Вид сверху(на то что смонтировано)
Вид сбоку(на то что смонтировано)
PS:Впаян только стабилизатор питания и его обвязка
PSS:Прошивка готова если будут вопросы выложу исходник
