![]() |
roboforum.ruТехнический форум по робототехнике. |
|
MegaBIZON писал(а):вопчем тема по просьбе автора съехала куданада ))

MegaBIZON писал(а):вопчем тема по просьбе автора съехала куданада ))



Radist писал(а):Не забудьте при печати убрать лишние линии (корпус микросхемы).


MegaBIZON писал(а):вынь из шифта спичку )))

серж писал(а):КСТАТИ, ПОКА ФОРУМ ЛЕЖАЛ, МЫ С ВОВАНОМ РАСЧЕРТИЛИ ДВА ВАРИАНТА РАЗВОДКИ ПЛАТЫ.ОДНУ ОН, ОДНУ Я САМ. НУНО?

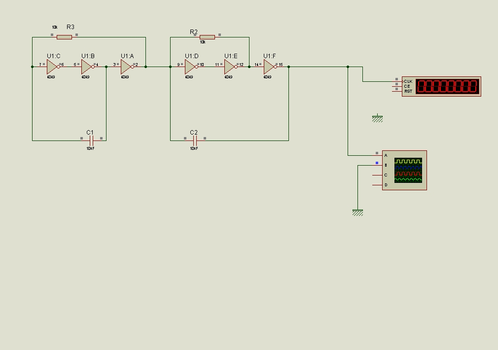
Radist писал(а):Что значит ползает и что значит бегает? Играть напряжением питания? Делаете низкочастотный генератор, который будет релюшкой переключать питание. Релюшка может быть оптроном, не будет сама много жрать.

Вернуться в Новичкам или основы основ роботостроения.
Сейчас этот форум просматривают: нет зарегистрированных пользователей и гости: 0