1. эм... а как номиналы рассчитать?

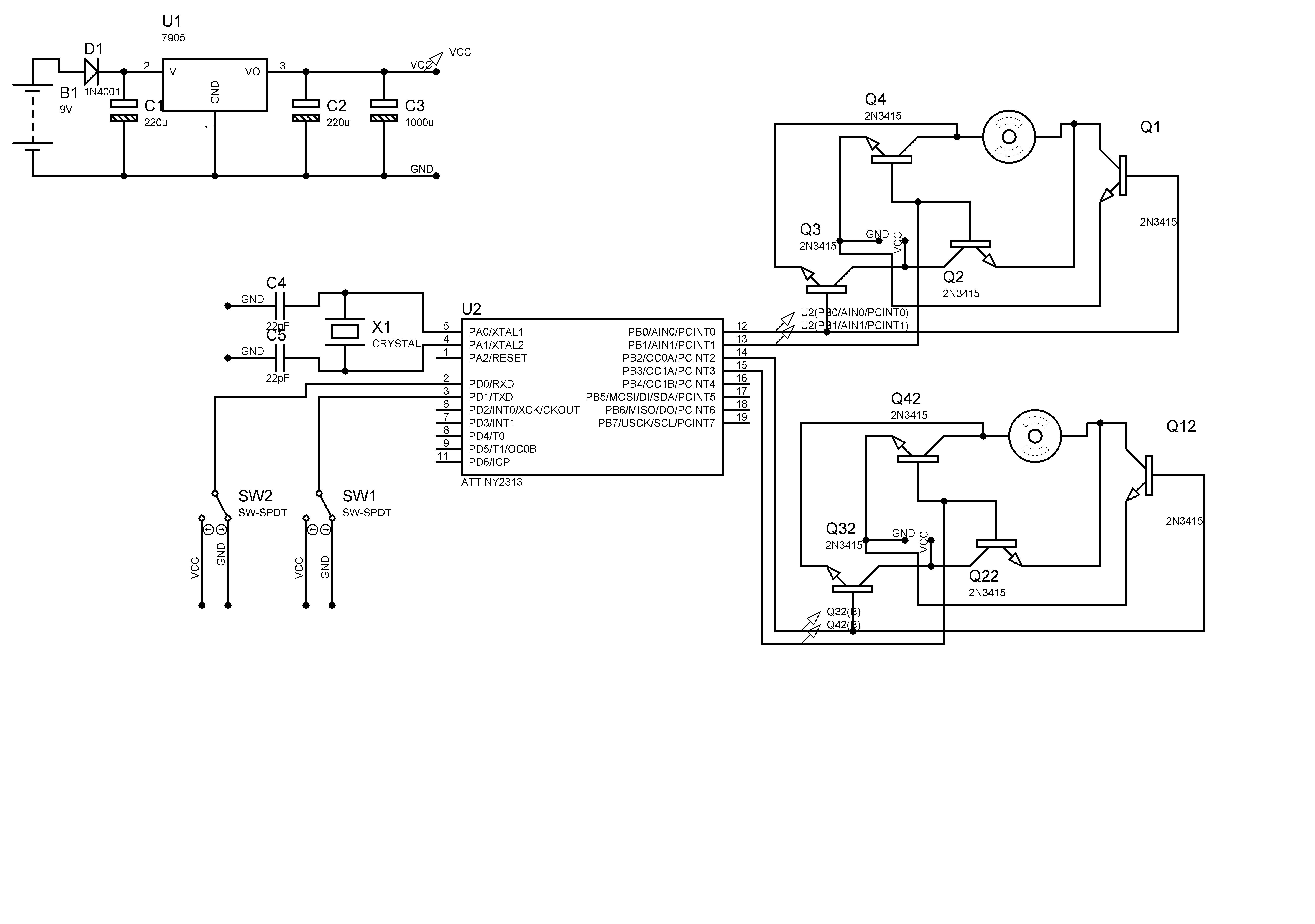
я не физик абсолютно, учусь на инженера АСУ а у нас даже толковой электротехники не было, не то что схемотехники. и почему именно Q1 и Q4, ведь базы завязаны параллельно...
2. на протеусе я бОльшей частью программу проверял

работу алгоритма.
3. да, на холостом.... попробую.
4. я ее не особо понимаю

просто не могу найти достаточно хорошую книгу, которая начинает с азов. и не только по электронике - программирование в том числе, большинство авторов считает что раз они понимают как устроена та или иная область науки (электроника ли, программирование) - то понимать должны все

З.Ы. электроник я по другой части
