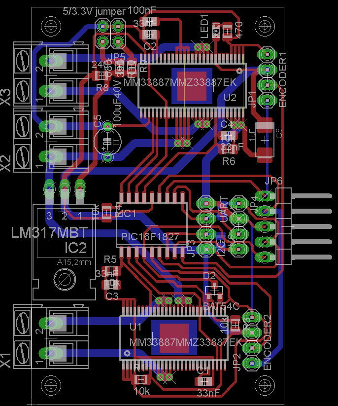
друзья, покритикуйте схему, пожалуйста.
по идее Vin до 40 вольт, ток до 5А, напряжение по шине i2c переключаемое джампером 5В/3,3В.
			
				|  | roboforum.ruТехнический форум по робототехнике. |  | 




PicKIT2 "знает" какое Vpp подавать на какой PIC.dccharacter писал(а):на этом МК VPP 9В, т.е. с моего PicKIT2 придется понижать делителем напряжения?





 Поэтому они и выпирают. Реальные, которые будут ставится, выпирать не будут.
 Поэтому они и выпирают. Реальные, которые будут ставится, выпирать не будут. )) А, кстати, наверное не поставлю. Обрати внимание, что у меня все перходы между слоями на "силовых" падах - на разъемах. А если сот32 - это дополнительно сверлить, с перемычками морочиться. Я тут делал что-то, штук 15 было перехрдов. Намаялся аццки, больше ниохота. Поэтому так, где придется шить проволокой переходы, сделано по два отверстия - паять будет значительно проще, хоть воздухом паяй - перемычки не повываливаются. Может, я, конечно, велосипед изобретаю, но на те же грабли неохота наступать.
)) А, кстати, наверное не поставлю. Обрати внимание, что у меня все перходы между слоями на "силовых" падах - на разъемах. А если сот32 - это дополнительно сверлить, с перемычками морочиться. Я тут делал что-то, штук 15 было перехрдов. Намаялся аццки, больше ниохота. Поэтому так, где придется шить проволокой переходы, сделано по два отверстия - паять будет значительно проще, хоть воздухом паяй - перемычки не повываливаются. Может, я, конечно, велосипед изобретаю, но на те же грабли неохота наступать.






 ))
))
Вернуться в Электроника, электротехника
Сейчас этот форум просматривают: нет зарегистрированных пользователей и гости: 0