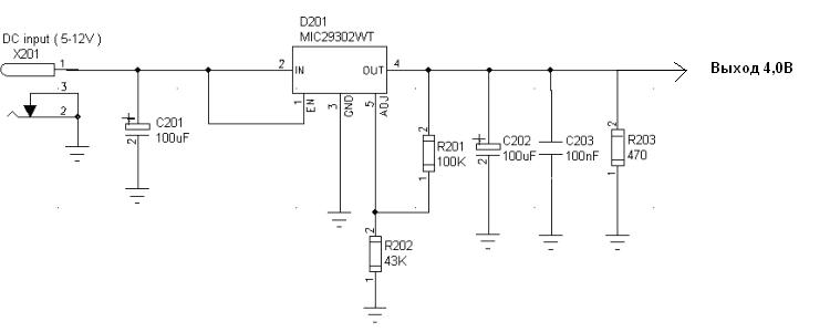
Есть схема
Она вроде 4В выдает
Стабилизатор 29302 имеет вроде 1%
Какие резситоры применить? на сколько %?
Понятно что чем меньше тем лучше. Но хотелось бы в рамках разумного.
Может кто скинет схему на более доступных линейных стабилизаторах.
Необходимо 300мА, в импульсе до 2А,
Напряжение выходное: минимум - 3,2В, рабочее - 4В, максимум - 4,8В.
Верхнее ограничение очень критично! Ни в коем случае его превысить нельзя!

