Добрый день.
У меня есть датчик движения, он нормально работает при переменном токе напряжения от 70-220В. Необходимо его переделать под переменный 36В. 
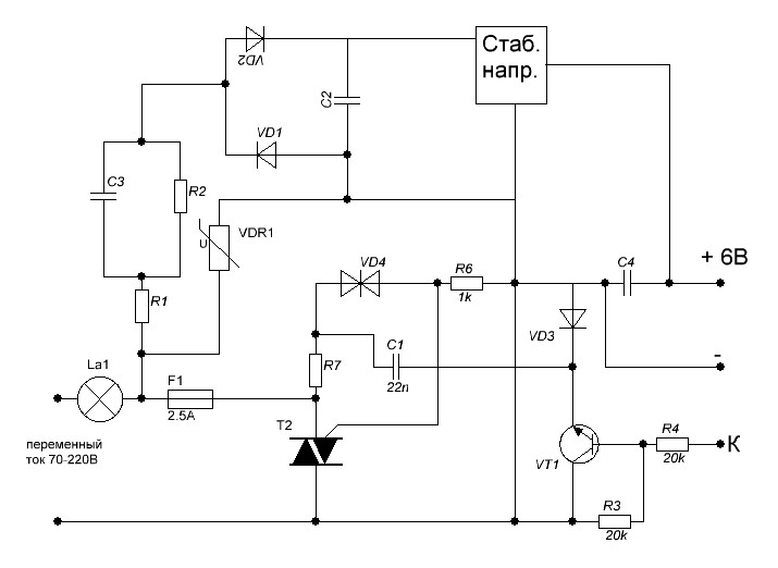
Состоит он из двух плат, первая - БП, с сеимстором включающим лампу(сигнал присутствия движения) и второй платы с датчиком и контролером.
Схема первой платы ниже. И как полагаю ее и надо изменять.
Проблема в том, что при напряжении ниже 70В, лампа загорается, но погаснуть у нее не получается, видно что она периодически (3-5сек) начинает мигать, как Я понимаю пытаться выключиться, но без результата.
Пробовал заменить конденсатор С1 на 15 нФ результата не дало (((
			
		


 
 

 все остальные напряжения (в т.ч. и 6в) остаются.
 все остальные напряжения (в т.ч. и 6в) остаются. 
  