|  | roboforum.ruТехнический форум по робототехнике. |  | 





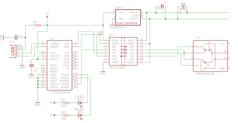
galex1981 писал(а):Я в своих разработках использую ADUM1401



 дозы большие
  дозы большие 

Вернуться в Электроника, электротехника
Сейчас этот форум просматривают: нет зарегистрированных пользователей и гости: 0