roboforum.ru

Технический форум по робототехнике.


Ищу решение вкл/выкл питания по нажатию кнопки

Резисторы, транзисторы, конденсаторы, микросборки, чип компоненты ...
Вопросы согласования управляющих модулей с периферией.

Ищу решение вкл/выкл питания по нажатию кнопки

Сообщение Сергей » 13 сен 2010, 20:12

В интернете есть масса микросхем управления питанием тактовой кнопкой, но не устраивает высокая цена на них. Подскажите простое и недорогое решение/схему.
Сергей
 
Сообщения: 3744
Зарегистрирован: 29 дек 2004, 23:15
Откуда: Санкт-Петербург
прог. языки: C, C++, C#, Asm
ФИО: Кашликов Сергей

Re: Ищу решение вкл/выкл питания по нажатию кнопки

Сообщение SkyStorm » 13 сен 2010, 20:15

Реле :)
Никто кроме нас!!!
4Robots.ru - Все для роботов!
Аватара пользователя
SkyStorm
 
Сообщения: 2687
Зарегистрирован: 05 фев 2008, 15:33
Откуда: St. Petersburg - Moscow
Skype: SkyStorm77
ФИО: Костюк Константин Вячеславович

Re: Ищу решение вкл/выкл питания по нажатию кнопки

Сообщение Radist » 13 сен 2010, 20:31

Самое простое решение - кнопка с фиксацией. А с тактовой кнопкой - это уже непростое. Сделать включение по тактовой кнопке просто: она подает питание в схему, контролер оживает и первым делом включает ключ на п-канальном полевичке, который также подает питание в схему. А вот отключить питание той же кнопкой уже не просто. Но если в системе есть неотключаемый от питания контролер, то можно и это. Он и будет управлять тем ключиком. Нужно только его в повердауне держать. Жрать будет очень мало, сравнимо с саморазрядом аккумулятора.

ЗЫ. Если не секрет, то зачем вам это?
Аватара пользователя
Radist
 
Сообщения: 2254
Зарегистрирован: 01 июл 2009, 08:59
Откуда: Екатеринбург
прог. языки: асемблер AVR

Re: Ищу решение вкл/выкл питания по нажатию кнопки

Сообщение Сергей » 13 сен 2010, 21:29

Просто необходима возможность аппаратного сигнала KILL от процессора. То есть в нужный момент времени отключили устройство программно\аппаратно, а в другой момент времени должна быть возможность включения нажатием кнопки, а также и выключение повторным нажатием.
Сергей
 
Сообщения: 3744
Зарегистрирован: 29 дек 2004, 23:15
Откуда: Санкт-Петербург
прог. языки: C, C++, C#, Asm
ФИО: Кашликов Сергей

Re: Ищу решение вкл/выкл питания по нажатию кнопки

Сообщение Bass85 » 13 сен 2010, 21:36

А поставить внешний триггер? (типа нашей ТМ2)
Bass85
 
Сообщения: 38
Зарегистрирован: 12 авг 2009, 14:24
Откуда: Киев

Re: Ищу решение вкл/выкл питания по нажатию кнопки

Сообщение Michael_K » 14 сен 2010, 00:11

Вот выдумывают себе проблемы на ровном месте... :)
Дожили - уже ключик на транзисторе нарисовать - это, оказывается, "непростое решение"...

btn.JPG

Все резюки килоом по сто, например...
Транзисторы... эмм... любые :)
Аватара пользователя
Michael_K
 
Сообщения: 6028
Зарегистрирован: 07 окт 2009, 00:29
Откуда: СПб

Re: Ищу решение вкл/выкл питания по нажатию кнопки

Сообщение Radist » 14 сен 2010, 06:15

Что-то не соображу, как тут работает выключение по нажатию кнопки.
Аватара пользователя
Radist
 
Сообщения: 2254
Зарегистрирован: 01 июл 2009, 08:59
Откуда: Екатеринбург
прог. языки: асемблер AVR

Re: Ищу решение вкл/выкл питания по нажатию кнопки

Сообщение $ilent » 14 сен 2010, 09:29

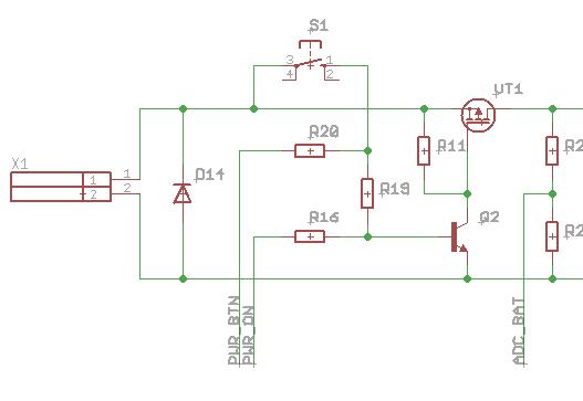
Radist писал(а):Сделать включение по тактовой кнопке просто: она подает питание в схему, контролер оживает и первым делом включает ключ на п-канальном полевичке, который также подает питание в схему. А вот отключить питание той же кнопкой уже не просто.

Угу, я тоже так делаю. И отключение просто.
вот.png
$ilent
 

Re: Ищу решение вкл/выкл питания по нажатию кнопки

Сообщение Michael_K » 14 сен 2010, 10:00

Radist писал(а):Что-то не соображу, как тут работает выключение по нажатию кнопки.


кнопку опрашивает проц и снимает сигнал PWR_ON.
проц может и сам себя отключить (например по таймауту).
Аватара пользователя
Michael_K
 
Сообщения: 6028
Зарегистрирован: 07 окт 2009, 00:29
Откуда: СПб

Re: Ищу решение вкл/выкл питания по нажатию кнопки

Сообщение Radist » 14 сен 2010, 10:36

И все равно не допонимаю. Опрос кнопки видимо через вывод PWR_BTN? Он к порту контроллера подключен? А тот на ввод настроен и подтянут к плюсу? Тогда там постоянно плюс будет. Или он к АЦП подключен? Тогда на ацп болтанка будет. Не понимаю.

Добавлено спустя 3 минуты 48 секунд:
Все, доперло. Один конец кнопки на плюсе, а второй-то на потенциале базы, там 0,7В. Сам я такое выключение не делал, потому что подсознательно сомневался - чтобы выключиться - надо в базу ноль выдать, а успеет ли контроллер до самой смерти держать на базе ноль?.
Аватара пользователя
Radist
 
Сообщения: 2254
Зарегистрирован: 01 июл 2009, 08:59
Откуда: Екатеринбург
прог. языки: асемблер AVR

Re: Ищу решение вкл/выкл питания по нажатию кнопки

Сообщение Michael_K » 14 сен 2010, 11:22

Radist писал(а):выключение не делал, потому что подсознательно сомневался - чтобы выключиться - надо в базу ноль выдать, а успеет ли контроллер до самой смерти держать на базе ноль?.


Работает "как часы" в реальной серийной железке.
Успеет или нет - неважно - главное, чтобы он единицу туда не выдал...
Он после "смерти" отрывает базу (все ноги на вход без подтяжки) - соответственно ток через базу не течет.

Добавлено спустя 1 минуту 48 секунд:
ну и на самом деле, если включен браунаут, то проц "умирает" мгновенно, безо всяких переходных процессов.
Аватара пользователя
Michael_K
 
Сообщения: 6028
Зарегистрирован: 07 окт 2009, 00:29
Откуда: СПб

Re: Ищу решение вкл/выкл питания по нажатию кнопки

Сообщение avrman » 22 сен 2010, 23:00

ну вы блин мужики даете©
сувать микроконтроллер чтобы управлять одной кнопочкой... не по фэн-шую как-то =)
вот тут http://www.electronics-lab.com/projects/misc/012/index.html есть готовое решение на таймере, стоить девайсина будет копейки. Особенно если обмозговать немного и заменить рэле на тиристор или симистор.
avrman
 
Сообщения: 1
Зарегистрирован: 22 сен 2010, 22:33

Re: Ищу решение вкл/выкл питания по нажатию кнопки

Сообщение mackross » 23 сен 2010, 01:10

Поясните пожалуйста, никак не соображу как в схеме Michael_K отключение по нажатию. Ножка PWR_BTN настроена на вход и подтянута к плюсу? Тогда ведь все время 1 будет. Или PWR_BTN все-таки настроен как высокоомный вход? Тогда пока кнопка не нажата там как раз будет 0,7 В - хватит для 0, а при нажатии будет 1. И каково предназначение диода на схеме?
mackross
 
Сообщения: 6
Зарегистрирован: 23 сен 2010, 00:07


Вернуться в Электроника, электротехника

Кто сейчас на конференции

Сейчас этот форум просматривают: нет зарегистрированных пользователей и гости: 0

cron