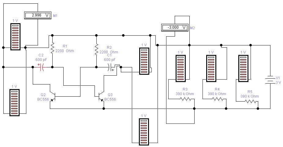
Программа для симуляции, расчета, проверки электронных схем, детский аналог МикроКап, если можно так выразится.
Компания Electronics Workbench (Interactive IT) многие годы работает на рынке программного обеспечения для проектирования электронных схем. Ее основной продукт - Electronics Workbench - самый популярный в мире пакет в своем классе программных продуктов. Его пользователями являются инженеры-электронщики, преподаватели технических дисциплин, а также электронщики-любители в 55 странах мира.
Electronics Workbench предназначен для схематического представления и моделирования аналоговых, цифровых и аналогово-цифровых цепей. Пакет включает в себя средства редактирования, моделирования и виртуальные инструменты тестирования электрических схем, а также дополнительные средства анализа моделей. Имеются версии программы для Windows 3.1, 95 и NT.
З. Ы. ныне морально устарела
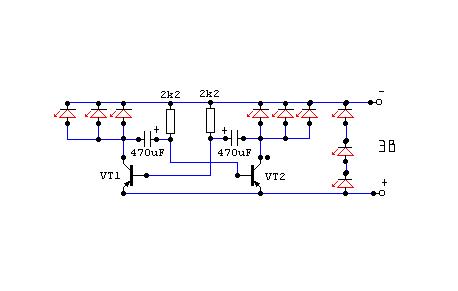
Добавлено спустя 2 часа 8 минут 27 секунд:Спаял, 2 светодиода в плечо тянут, на 470 мкФ, если емкость поднять с 3 светиками будет гореть интересно

Я стал таким, каким я стал, сожалеть поздно...