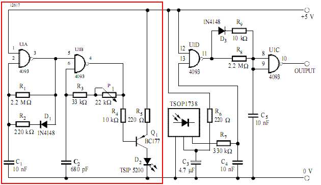
Доброго времени суток . Склепал тут на досуге из подножного корма на монтажке ик бампер:
По сути формирователь пачек - первый генератор разрешает работу второго формируя таким образом последовательность пакетов импульсов частотой 33Кгц которые ,поступая на базу ключевого транзистора качают ик диод.
Проблема в том что я никак не могу добиться устойчивого "нуля" на выходе TSOP - наименьшее достигнутое напряжение при расстоянии до препятствия 20см составило 2,2 вольта против 4,9 в отсутствии барьера (при напряжении питания 5 в). При чем прогресс идет бодрее при удалении резистора задающего длительность запускающего импульса (100К). Хотелось бы знать сталкивался ли кто либо из форумчан с такой проблемой и как это лечится .

. Схемное решение в принципе самое обычное , накидал из головы на бумажку и попробывал собрать . Диоды в RC цепи используются для возможности регулирования длительности или скважности импульса , чтоб пачка была нужной длины - вот примерно схожее решение:
Конечно нуля не будет...
.

сглаживающий фильтр на выходе спасает ситуацию.
. Переменников нет высокоомных , придется на время "галету" городить.