Кто использовал УНЧ, вместо драйверов шаг.движков ?

Резисторы, транзисторы, конденсаторы, микросборки, чип компоненты ...
Вопросы согласования управляющих модулей с периферией.

Кто использовал УНЧ, вместо драйверов шаг.движков ?

Сообщение ветерок » 18 апр 2010, 13:43

На основании;
УНЧ ширпотребная техника, поэтому в разы дешеле при тех же мощностях.
-
Особенно мостовые,для управления биполярными интересны.
Логика та же, стоят дешевле.
Всё собираюсь по экспериментить...
Интересны наблюдения,фронты,тепловые режимы.
---
Просьба, без теорий.

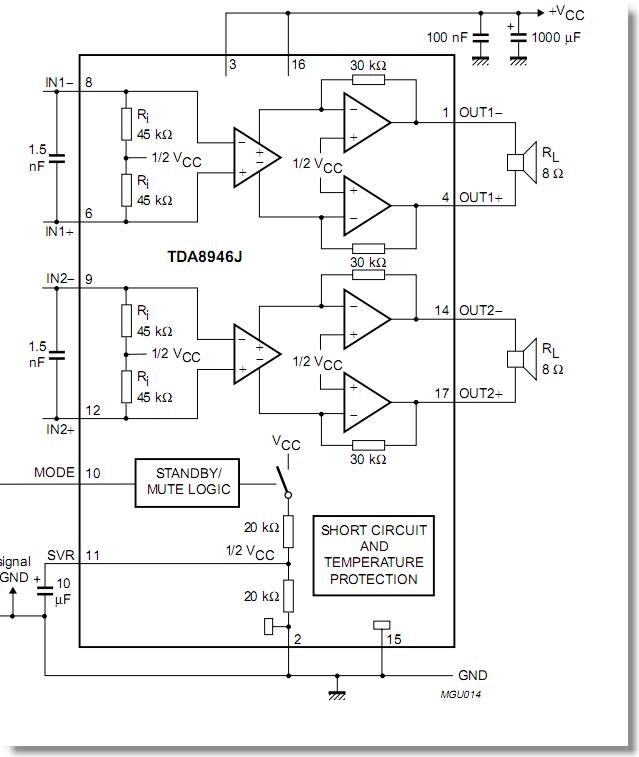
ну вот для примера типа такой:
Вложения
TDA8946.jpg
Последний раз редактировалось ветерок 19 апр 2010, 10:34, всего редактировалось 1 раз.
Аватара пользователя
ветерок
 
Сообщения: 70
Зарегистрирован: 12 дек 2006, 01:17
Откуда: Ижевск
Skype: selevos

Re: Кто использовал УНЧ, вместо драйверов шаг.движков ?

Сообщение Duhas » 18 апр 2010, 14:05

ну если сообразите сигнал на вход дающий нужный сигнал на выходе - то вперед ) мб научите народ новому )

я лично конкретных препятствия не вижу...
«Как сердцу выразить себя? … Мысль изреченная есть ложь!»
В этом мире меня подводит доброта и порядочность...
"двое смотрят в лужу, один видит лужу, другой отраженные в ней звезды"
Аватара пользователя
Duhas
 
Сообщения: 6338
Зарегистрирован: 15 сен 2007, 13:03
Откуда: Красноярск
прог. языки: ASM(МК), C(PC)
ФИО: Гагарский Андрей Александрович

Re: Кто использовал УНЧ, вместо драйверов шаг.движков ?

Сообщение vvk74 » 18 апр 2010, 20:00

Как мне кажется, с использованием ШИМа будут сложности и переключение в Z состояние проблемматично
vvk74
 
Сообщения: 128
Зарегистрирован: 08 сен 2009, 20:13
Откуда: Екатеринбург

Re: Кто использовал УНЧ, вместо драйверов шаг.движков ?

Сообщение ветерок » 19 апр 2010, 00:59

эксперемент показал что конкретна эта микруха не пригодна.
Я экспериментил с похожей по структуре.

Сначало не понял почему не пашет, вернее чудеса происходили...
Потом дошло.
Нужен усилок с 4 отдельными усилками,чтоб было состояние покоя у обмотки,а тут всегда под нагрузкой обе.
(потому что второй выход инвертный)
Либо чтоб был stand-by на каждый канал.
В общем путь не бесперспективный.
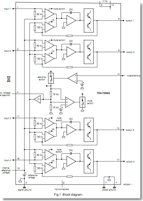
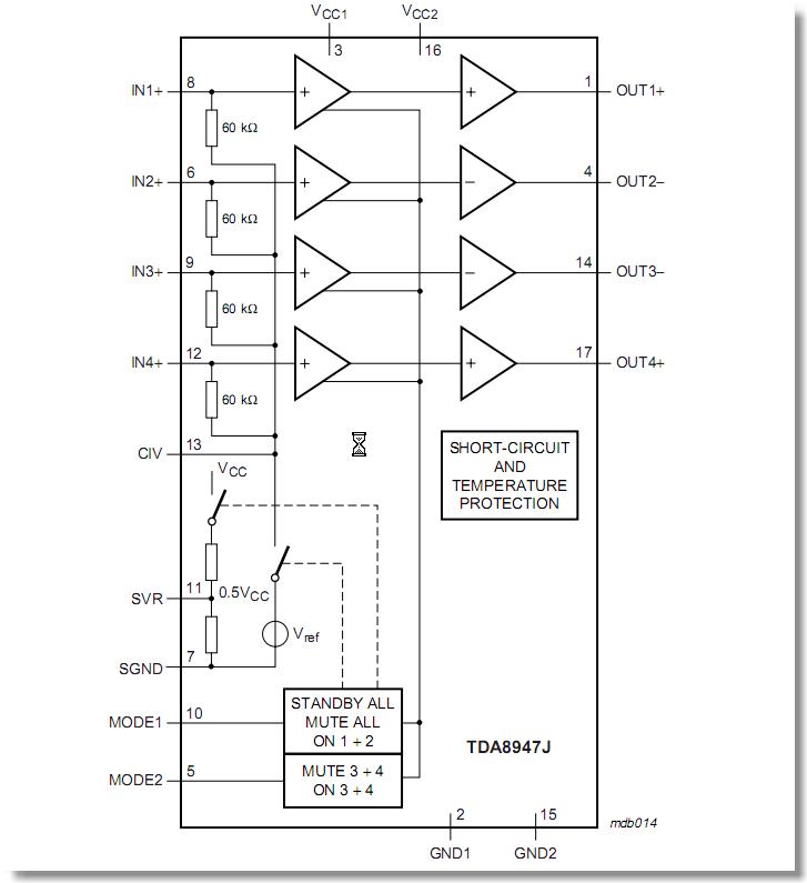
Нужны вот такого плана УНЧ: (у нас в городе до 70р.)
ну TDA7377 55р. например.
Получается на транзисторах дороже собирать в двойне, по стоимости и по времени разводки...

Добавлено спустя 1 час 39 минут 10 секунд:
ШИМ да,50кГц вряд ли потянет но в ШИМ тут и нет смысла.

Duhas
что значит нужный сигнал ?
а входе "1" и на выходе + Uпит
этож усилитель обычный, он всё что выше 300мВ на входе превратит в Uпит. на выходе.
Вложения
tda7377.jpg
tda7372.jpg
TDA1558.jpg
евф8947.jpg
Последний раз редактировалось ветерок 19 апр 2010, 10:59, всего редактировалось 2 раз(а).
Аватара пользователя
ветерок
 
Сообщения: 70
Зарегистрирован: 12 дек 2006, 01:17
Откуда: Ижевск
Skype: selevos

Re: Кто использовал УНЧ, вместо драйверов шаг.движков ?

Сообщение EdGull » 19 апр 2010, 08:25

ветерок писал(а):Получается на транзисторах дороже собирать в двойне, по стоимости и по времени разводки...

помоему ты обсчитался, для примера посчтитай стоимость мостов на МиниБоте
Аватара пользователя
EdGull
 
Сообщения: 10211
Зарегистрирован: 28 дек 2004, 20:33
Откуда: Тольятти
Skype: Ed_Gull
прог. языки: Bascom AVR Basic
ФИО: Гуль Эдуард Викторович

Re: Кто использовал УНЧ, вместо драйверов шаг.движков ?

Сообщение ветерок » 19 апр 2010, 10:00

а ты сам считал?
последний мой пост читал ?

видимо не перво не второ.
Полный мост (для шаг матора биполярного или два колекторных двигана)это 8 транзисторов(по 4 шт. на обмотку), там стоят IRF7105 по прайсу они 11р.(в Ижевске)
88р. 64 точки пайки + обвес и сопряжение.
(на их сайте 30р.-> 240рэ комплект)

TDA7377+защита по тока температуре КЗ, компактность,19 точек пайки-55рэ
подключаем прямо к МК

вырезка с сайта минибот ру:
http://shop.minibot.ru/price.html
Вложения
IRF7105.jpg
Последний раз редактировалось ветерок 19 апр 2010, 11:10, всего редактировалось 4 раз(а).
Аватара пользователя
ветерок
 
Сообщения: 70
Зарегистрирован: 12 дек 2006, 01:17
Откуда: Ижевск
Skype: selevos

Re: Кто использовал УНЧ, вместо драйверов шаг.движков ?

Сообщение avr123.nm.ru » 19 апр 2010, 10:46

Защиты в этих драйверах мне тоже нравятся. Те что на полевиках наверно и греться будут поменьше. Да и L298 по 100 рублей ИМХО приемлима вполне.
Читайте !
Аватара пользователя
avr123.nm.ru
отсылающий читать курс
 
Сообщения: 14195
Зарегистрирован: 06 ноя 2005, 04:18
Откуда: Москва

Re: Кто использовал УНЧ, вместо драйверов шаг.движков ?

Сообщение ветерок » 19 апр 2010, 10:54

нормально...но в двое дороже.
вообще там в паспорте написано что у них типовая частота комутации 25кГц макс 44кГц (RL=2A)
когда появятся в руках УНЧ,тож потестю в режиме коммутации.
ШИМ тоже разный есть и на 5кГц и на 100кГц.

каждому своё конечно, мне пока шаговики интересны только, ШИМ там не нужен.
Аватара пользователя
ветерок
 
Сообщения: 70
Зарегистрирован: 12 дек 2006, 01:17
Откуда: Ижевск
Skype: selevos

Re: Кто использовал УНЧ, вместо драйверов шаг.движков ?

Сообщение avr123.nm.ru » 19 апр 2010, 11:00

Я думал Чип-дип для алигархов, оказывается не только ...
ветерок писал(а):вырезка с сайта минибот ру:


bc817 по 5 рублей ! - это даже веселей чем по 3 рубля в Чип-дипе. При закупочной цене не более 50 коп. :good:

-
Вложения
bc.jpg
bc.jpg (6.67 КиБ) Просмотров: 2764
Читайте !
Аватара пользователя
avr123.nm.ru
отсылающий читать курс
 
Сообщения: 14195
Зарегистрирован: 06 ноя 2005, 04:18
Откуда: Москва

Re: Кто использовал УНЧ, вместо драйверов шаг.движков ?

Сообщение Ворон » 19 апр 2010, 11:47

чуть не правильный подход к проблеме))подачи управляющего сигнала на подобные усилы для использования как драйверов шаговых двигателей)) ты просто не дал среднюю точку для усилителя, создается искуственно и/или способом питания)(сосредней точкой)и обмотка не всегда под напряжением ,а когда как ты верно указал чтото есть ))сделай точку искуственно, парой резисторов,и управляюшие сигналы пользуй от микросхем с З-состоянием и будет тебе счастье))
сам я размышлял глядя на совецкую микруху двухканального усилителя УН7 за 5 рублей)2 вата выхмощьность(1 ват канал)с питанием до 12 вольт,кстати я тут такую темку вопросик поднимал никто не отозвался както... тее я использовал для своих экспериментов две микрухи без обвеса.... тупо одна микруха один канал вторая второй..сигнал через управляемый инвертор на каналы подавался, тее тупо два лог ноля шло на входные каналы для отключения обмотки))))))да кстати пропусскная спсобность каналов по частоте...под 40кгц))) шимить вход запросто можно было бы))но я шим както не дорос еще пользовать))

Добавлено спустя 10 минут 31 секунду:
и чем тебе инверсные каналы не понравились?)))на один ставишь среднюю точку..а вторым рулишь)) причем если ПОЛЕВИК МЕЖ КАНАЛАМИ НА ВХОДЕ ВОТКНУТЬ то открывание его будет сажать оба входа на одно среднее напряжение, минус такова- не полное открытие канала,но с учетом защит от КЗ и перегрева --как альтернатива вполне ...
Ворон
 
Сообщения: 1054
Зарегистрирован: 24 ноя 2008, 19:43
Откуда: Казань

Re: Кто использовал УНЧ, вместо драйверов шаг.движков ?

Сообщение EdGull » 19 апр 2010, 11:57

1. а ничего что IRF7105 это сдвоенные полевики?
2. в элитане IRF7105 в партии 180шт. они стоят 6.54р.

Добавлено спустя 3 минуты 19 секунд:
а TDA7377 в партии 15шт. 42р.

и полевики это всё таки полевики, сколько на них падает, а сколько на твоих биполярниках?
Аватара пользователя
EdGull
 
Сообщения: 10211
Зарегистрирован: 28 дек 2004, 20:33
Откуда: Тольятти
Skype: Ed_Gull
прог. языки: Bascom AVR Basic
ФИО: Гуль Эдуард Викторович

Re: Кто использовал УНЧ, вместо драйверов шаг.движков ?

Сообщение ветерок » 19 апр 2010, 12:35

хм, ну если там два полевика эт лучше,но вопрос кординально не меняет.
мне по 180 шт. никчему,яж не производство.
Тогдаб конечно иначе считал.
(может и темы такой небыло бы)
На полевиках, спору нет, потерь меньше меньше.
Впрочем это зависит от задач.




Ворон
дак зачем мостовому усилителю среднюю точку ?
Это у обычных выходное напряжение половина напряжения питания и колеблется ...
постоянку от динамика отсекают кондёром.

Если я на УН7 подам питание 10 вольт на выходе будет 5 вольт относительно общего и 0 вольт относительно выхода второй такой же.
Теперь,если я на первую подам "1" на вход то на выходе будет примерно 8 вольт
Если вторая микруха инвертирующая то на её выходе будет ну пусть 1 вольт
Если обе микрухи подключены к одному управляющему входу,то на выходе всегда будет 7 вольт относительно их выходов.
так управлять движками мы не сможем нам нужен 0 вольт,чтоб высвободить двиг. для следующего шага.
Поэтому управление должно быть раздельным.
---
Я сначала хотел управлять выводом отключения микрухи "stand-by" (на микросхемах типа как на рис в посте первом)но пока писал прогу до меня дошло что эт бесперспективно,потому как смысла нет ведь даже если выставив предварительно нужные сигналы и затем включить микруху всё равно обе обмотки нагружаются.
нужно чтоб каналы отдельно можно было дёргать(все 4)
-
Если я прально понял о чём речь.
А вот что ещё,вчера тоже думал о смещении по входам.
Внутри микруж же стоит делитель U питания/2 кое они и повторяют на выходе.
когда я подключил без кондёров я этот делитель "испортил",да.
Возможно чудеса были + и поэтому.
Сегодня ещё потестю.
Если управлять,через резделительный кондёр как это обычно в унч,есть мысль что пахать будет.
тогда обмотка освобождается от напруги.
Подозреваю однако что там будут переходные процессы на выходе,чтто тоже родит кучу атракционов.
вот видео вчерашнее ))
http://www.youtube.com/watch?v=J9AYhk0Z ... r_embedded
светодиоды отображают сигналы на входах УНЧ
Аватара пользователя
ветерок
 
Сообщения: 70
Зарегистрирован: 12 дек 2006, 01:17
Откуда: Ижевск
Skype: selevos

Re: Кто использовал УНЧ, вместо драйверов шаг.движков ?

Сообщение Duhas » 19 апр 2010, 15:12

ТС, а что если брать не счетверенные а сдвоенные УНЧ.. и глушить их мьютами... главно чтоб выходы противоэдс не побило..
«Как сердцу выразить себя? … Мысль изреченная есть ложь!»
В этом мире меня подводит доброта и порядочность...
"двое смотрят в лужу, один видит лужу, другой отраженные в ней звезды"
Аватара пользователя
Duhas
 
Сообщения: 6338
Зарегистрирован: 15 сен 2007, 13:03
Откуда: Красноярск
прог. языки: ASM(МК), C(PC)
ФИО: Гагарский Андрей Александрович

Re: Кто использовал УНЧ, вместо драйверов шаг.движков ?

Сообщение Ворон » 19 апр 2010, 22:39

средняя точка на одном из парных каналов позволит второму каналу (и обмотке двигателя) изменять направление перепада напряжения))и сообветственно полярность магнитного поля обмотки ТОЧНО))а не как получится))при закорачивании входов на среднюю точку- нулевой ток через обмотку из за равенства выходных потенциалов)все вроде проста)

Добавлено спустя 3 минуты 32 секунды:
а на вход через кондер давать дискретный сигнал это изувечить его ...там надо токоорганичивающий резистор и делитель напряжения ставить чтоб не пожечь входные каскады..)
Ворон
 
Сообщения: 1054
Зарегистрирован: 24 ноя 2008, 19:43
Откуда: Казань


Вернуться в Электроника, электротехника

Кто сейчас на конференции

Сейчас этот форум просматривают: нет зарегистрированных пользователей и гости: 0

cron