Схема ШИМ для накала свечи

Резисторы, транзисторы, конденсаторы, микросборки, чип компоненты ...
Вопросы согласования управляющих модулей с периферией.

Схема ШИМ для накала свечи

Сообщение realsystem » 08 дек 2009, 16:06

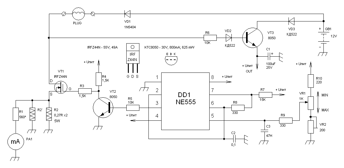
Привет всем. Хочу спросить совета по поводу схемы ШИМа для накала свечи. Для начала там есть кондюк 47Н, не совсем понимаю какой номинал это. И вообще подскажите имеет смысл данная схема? Какие есть спорные моменты? Вообще схема с сайта моделистов, они ей греют свечку в своих калильных двигателях. А я хочу питать свечу накала от камаза для дизельной печки от Татры.

Сылка на источник: http://www.aviamodelka.ru/electronics_plug.php

Свеча: 1102.3740, 19В, 0.4 Ом
Вложения
shema.gif
realsystem
 
Сообщения: 629
Зарегистрирован: 01 фев 2009, 01:32
Откуда: Саратов
Skype: realsystem_stas
прог. языки: C, Bash, Perl
ФИО: Станислав

Re: Схема ШИМ для накала свечи

Сообщение avr123.nm.ru » 08 дек 2009, 17:00

47 нано фарад

Схема странная.
Аватара пользователя
avr123.nm.ru
отсылающий читать курс
 
Сообщения: 14195
Зарегистрирован: 06 ноя 2005, 04:18
Откуда: Москва

Re: Схема ШИМ для накала свечи

Сообщение realsystem » 08 дек 2009, 17:20

В чем странность? Какую схему лучше выбрать для свечи накала?
realsystem
 
Сообщения: 629
Зарегистрирован: 01 фев 2009, 01:32
Откуда: Саратов
Skype: realsystem_stas
прог. языки: C, Bash, Perl
ФИО: Станислав

Re: Схема ШИМ для накала свечи

Сообщение avr123.nm.ru » 08 дек 2009, 17:46

Она вцелом странная для человека знакомого с азами.
Аватара пользователя
avr123.nm.ru
отсылающий читать курс
 
Сообщения: 14195
Зарегистрирован: 06 ноя 2005, 04:18
Откуда: Москва

Re: Схема ШИМ для накала свечи

Сообщение realsystem » 08 дек 2009, 18:00

Ну я тоже глянул на ДШ и примеры из сети и вот спрашиваю тут. Так как быть то?
realsystem
 
Сообщения: 629
Зарегистрирован: 01 фев 2009, 01:32
Откуда: Саратов
Skype: realsystem_stas
прог. языки: C, Bash, Perl
ФИО: Станислав

Re: Схема ШИМ для накала свечи

Сообщение avr123.nm.ru » 08 дек 2009, 18:26

Сборник схем на таймере 555 LM555 NE555 кр1006ви1

http://forum.cxem.net/index.php?showtopic=34397

Вам наверно эта схема пойдет только диод надо параллельно свече поставить и питание не ниже 12 вольт.
Вложения
555.gif
555.gif (5.36 КиБ) Просмотров: 4994
Аватара пользователя
avr123.nm.ru
отсылающий читать курс
 
Сообщения: 14195
Зарегистрирован: 06 ноя 2005, 04:18
Откуда: Москва

Re: Схема ШИМ для накала свечи

Сообщение realsystem » 08 дек 2009, 18:30

Т.е. никакие промежуточные транзисторы не нужны? Микруха потянет?
realsystem
 
Сообщения: 629
Зарегистрирован: 01 фев 2009, 01:32
Откуда: Саратов
Skype: realsystem_stas
прог. языки: C, Bash, Perl
ФИО: Станислав

Re: Схема ШИМ для накала свечи

Сообщение Duhas » 08 дек 2009, 18:31

более чем, у нее там пуш пул на выходе... и вроде довольно мощный..
«Как сердцу выразить себя? … Мысль изреченная есть ложь!»
В этом мире меня подводит доброта и порядочность...
"двое смотрят в лужу, один видит лужу, другой отраженные в ней звезды"
Аватара пользователя
Duhas
 
Сообщения: 6338
Зарегистрирован: 15 сен 2007, 13:03
Откуда: Красноярск
прог. языки: ASM(МК), C(PC)
ФИО: Гагарский Андрей Александрович

Re: Схема ШИМ для накала свечи

Сообщение avr123.nm.ru » 08 дек 2009, 19:18

realsystem писал(а):Т.е. никакие промежуточные транзисторы не нужны?
дак в первой схеме резистор аж 1500 Ом в затвор присандалили !

realsystem писал(а): Микруха потянет?
200 мА у них обычно.

Полевик желательно брать серии IRL ( или другой "логик" открывающийся уже при 5 вольтах ) на случай просадки питания с АКБ при вкл. стартере
и на ток в 4-5 раз больше тока нагрузки.

Частоту ШИМ не более 2-3 КГц советую !

Можно для очистки совести резистор 100 Ом перед затвором поставить.

R2 лучше 1 кОм

Для надежности между 1 и 4-8 поставить защитный диод TVS на 15-18 вольт и парарллельно ему конденсатор на 200-470 мкФ и питание подать на 4-8 через резистор 1-5 Ом.
Аватара пользователя
avr123.nm.ru
отсылающий читать курс
 
Сообщения: 14195
Зарегистрирован: 06 ноя 2005, 04:18
Откуда: Москва

Re: Схема ШИМ для накала свечи

Сообщение Zeus » 15 дек 2009, 12:57

LM555 врятли потянет.

avr123.nm.ru писал(а):Можно для очистки совести резистор 100 Ом перед затвором поставить.


Rg - сопротивление в цепи затвора, нужно ставить не для очистки совести, а для другой цели.

Открываем даташит на IRFZ46N, находим там:
- емкость затвора "С"- 1696 пкФ;
- время включения транзистора "t" - 100 нС.

Средний ток заряда емкости затвора можно вычислить по формуле - I=(Uп-Uc)xC/t.

Подставим в формулу значения, получим ток: I=(10-0)x0,000000001696/0,0000001=0,1696 A.

Следовательно: Rg=U/I=10/0,1696=58,96 Ом.

Уменьшая величину резистора, принимайте во внимание нагрузочную способность схемы управления.
Увеличивая величину резистора, надо понимать, что ток заряда емкости затвора будет снижаться, а следовательно и скорость нарастания напряжения на затворе.

Тоже относится и к выключению транзистора.
«Сон разума рождает чудовищ»
Аватара пользователя
Zeus
 
Сообщения: 862
Зарегистрирован: 28 июл 2009, 10:02
Откуда: Самара
ФИО: Павел Сергеевич

Re: Схема ШИМ для накала свечи

Сообщение Michael_K » 15 дек 2009, 13:05

Zeus,
а зачем вы время включения транзистора приравняли ко времени вытаскивания заряда с затвора? :)
Аватара пользователя
Michael_K
 
Сообщения: 6028
Зарегистрирован: 07 окт 2009, 00:29
Откуда: СПб

Re: Схема ШИМ для накала свечи

Сообщение avr123.nm.ru » 15 дек 2009, 13:17

Не зачем, а почему. Очевидно от не понимания того про что писать берется.
Аватара пользователя
avr123.nm.ru
отсылающий читать курс
 
Сообщения: 14195
Зарегистрирован: 06 ноя 2005, 04:18
Откуда: Москва

Re: Схема ШИМ для накала свечи

Сообщение Zeus » 16 дек 2009, 10:42

"тоже относится" - это не значит, что при выключении время и емкости теже что и при включении, а что формулы можно применить и к включению и к выключению.
И то что Mosfetы управляются не только напряжением, а еще и ток нужен "приличный" для работы именно в ключевом режиме, поэтому и применяются драйверы управления транзисторами.
LM555 не потянет.

avr123.nm.ru писал(а):Полевик желательно брать серии IRL ( или другой "логик" открывающийся уже при 5 вольтах ) на случай просадки питания с АКБ при вкл. стартере
и на ток в 4-5 раз больше тока нагрузки.


Интересно получается ;)

Если двигатель будет на 1 А - транзистор надо на 4-5 А
Если двигатель будет на 10 А - транзистор надо на 40-50 А
Если двигатель будет на 100 А - транзистор надо на 400-500 А
Если двигатель будет на 1000 А - транзистор надо на 4000-5000 А

Хорошее технико-экономическое решение ;)
Так по вашему?
Разве в промышленных ЧРП так подходят к решению задачи.

Объясните пожалуйста "на пальцах" для простых смертных почему транзистор надо брать в 4-5 раз больше тока нагрузки?
«Сон разума рождает чудовищ»
Аватара пользователя
Zeus
 
Сообщения: 862
Зарегистрирован: 28 июл 2009, 10:02
Откуда: Самара
ФИО: Павел Сергеевич

Re: Схема ШИМ для накала свечи

Сообщение avr123.nm.ru » 16 дек 2009, 11:19

Вам, как любимому сыну лейтенанта Шмидта, я разъясняю "на пальцах":

Потому что это не серийное и не пром изделие и проектируемое не спецом.

Специалист или группа таковых в моих советах не нуждается явно.

Добавлено спустя 7 минут:
Zeus писал(а):LM555 не потянет.


Правда ? Ух ты :shock:

Логика тянет, авр да пики тянут, а 555 с 200 мА на выходе не потянет ?

Объясните ПЛИЗЗЗЗ на пальцах - чей то так ?
Аватара пользователя
avr123.nm.ru
отсылающий читать курс
 
Сообщения: 14195
Зарегистрирован: 06 ноя 2005, 04:18
Откуда: Москва

Re: Схема ШИМ для накала свечи

Сообщение boez » 16 дек 2009, 12:24

А с запасом по мощности все очень просто. Причем это именно технико-экономическое решение. Разница в стоимости девайса на транзисторах 1 А и 4-5 А такая, что ее и на мороженое не хватит :) А вот 1 кА и 5 кА - уже есть разница. Вот поэтому в промышленных ЧРП бывает вообще закладываются всего лишь на 120% от номинала - в целях экономии. А в любительской конструкции можно просто влепить доступный транзистор с бешеным запасом и не мучиться. Вот и вся арифметика.
boez
 
Сообщения: 1981
Зарегистрирован: 27 авг 2008, 10:45
Откуда: Харьков
прог. языки: С/С++

След.

Вернуться в Электроника, электротехника

Кто сейчас на конференции

Сейчас этот форум просматривают: нет зарегистрированных пользователей и гости: 3