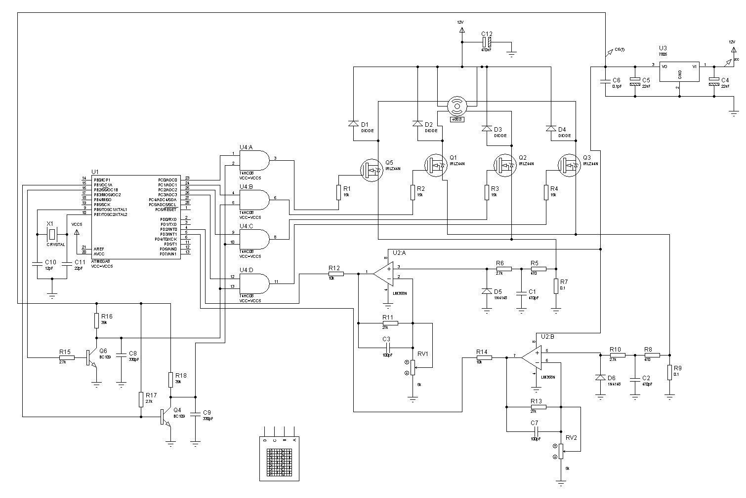
Duhas писал(а):на практике опять же работало и не жужжало ) без шунтирующих обмотки диодов...
Каким напряжением питал шаговик и на какое ключи были рассчитаны?
|  | roboforum.ruТехнический форум по робототехнике. |  | 
Duhas писал(а):на практике опять же работало и не жужжало ) без шунтирующих обмотки диодов...








 shagowie_motori.rar
 shagowie_motori.rar


а то щас это к питанию МК подключено и через диоды у мотора накачивает напругу.

Вернуться в Электроника, электротехника
Сейчас этот форум просматривают: нет зарегистрированных пользователей и гости: 0