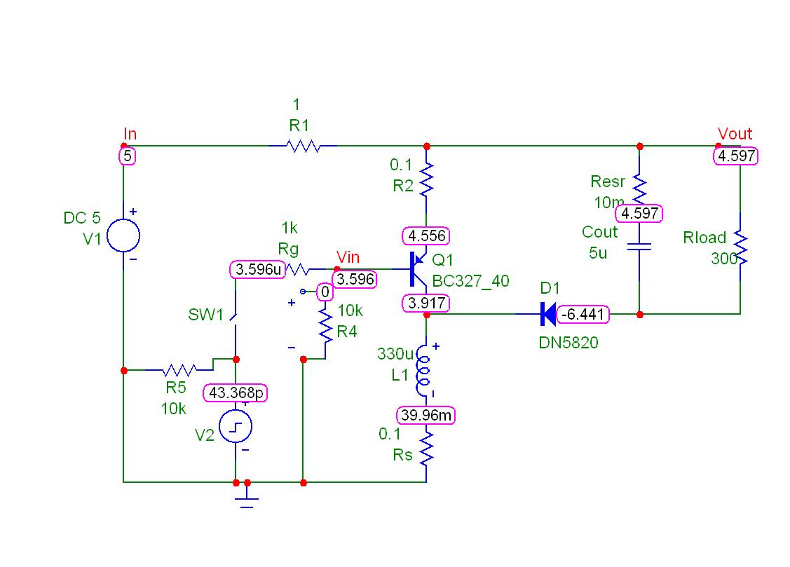
В step-up энергия накапливается в магнитном поле и с некой частотой импульсов сбрасывается в емкость. Сколько запасем, зависит от тока индуктивности на момент отключения, что мы скважность и регулируем. Нам важно, чтобы в реале эта индуктивность не улетела в насыщение. В модели использована индуктивность без сердечника, ей насыщение не грозит.
Чем чаще сбрасываем и больше запасаем, тем больше напруга на выходе. Поскольку элементы не идеальные, то в реале имеем 3..9 Uпит. Это значение еще и от нагрузки зависит.
А по поводу тока транзистора можете не беспокоиться. Порядочный симуль предупредит о его повреждении и причину укажет.

зы. И вще у Вас не бустер, а чоппер (step-DN) нарисован, правда раком
