 
 Ну на катушку диод это само собой
 
 вообщем с шимом вот такделать
спасибо за действительно качественный ответ

|  | roboforum.ruТехнический форум по робототехнике. |  | 
 
  
 

space писал(а):холостой. а под нагрузкой думаю будет ~200 мА, ~250 мА
-= Александр =- писал(а):Странное решение...
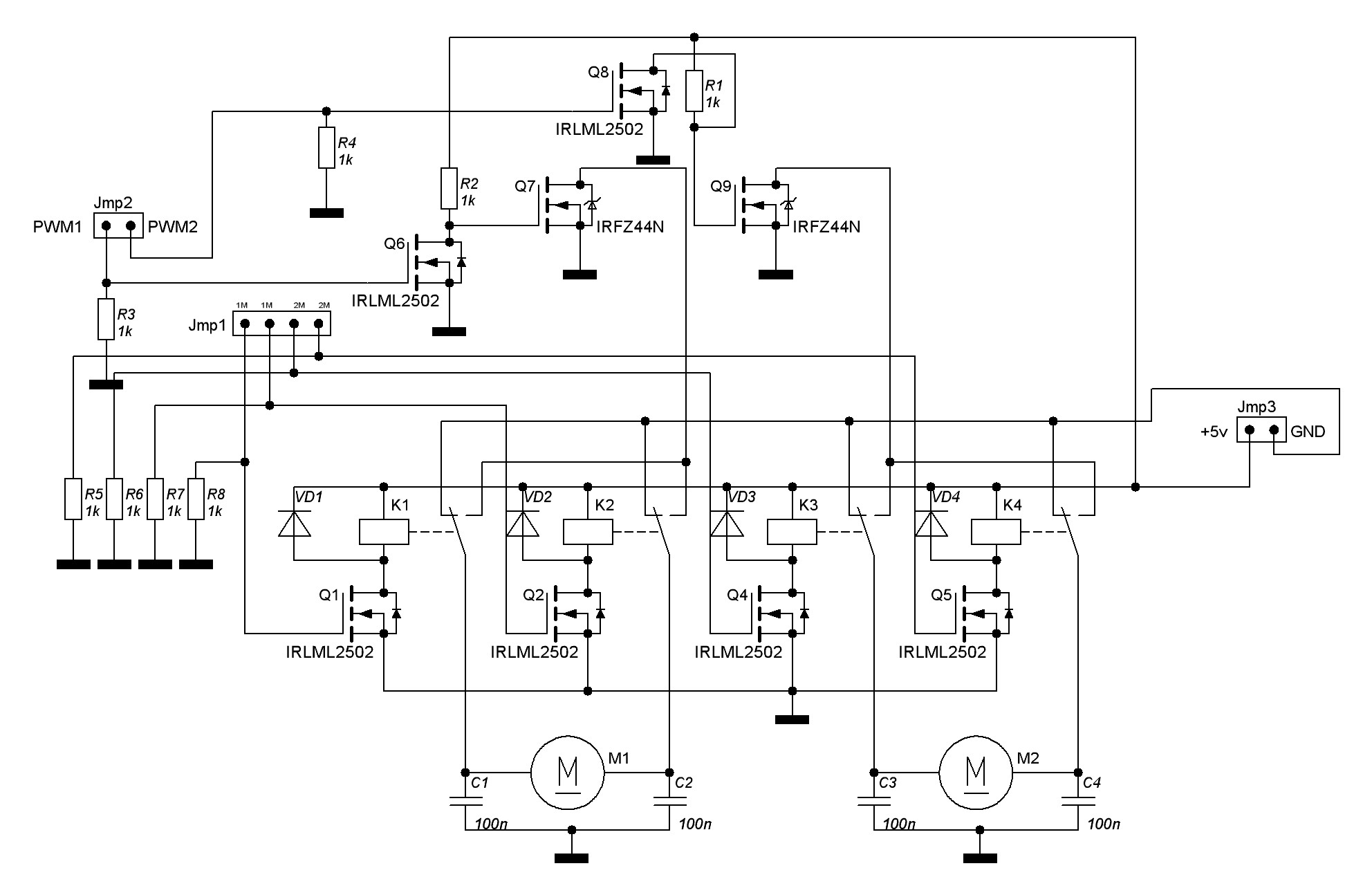
Вот как надо:
1)4 реле заменить двумя с двумя группами на переключение каждое



space писал(а):вот только меня не устраивает реле с двумя группами








irlz24 -34 -44space писал(а):Нужен тип корпуса TO-220AB. Найти ток не могу



space писал(а):Схему нарисовал

Вернуться в Электроника, электротехника
Сейчас этот форум просматривают: нет зарегистрированных пользователей и гости: 3