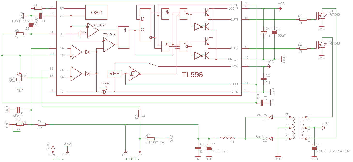
3-я нога это выход усилителя ошибки
его используют для ограничения усиления по постоянному и переменному току
этим обеспечивается устойчивость при изменении нагрузки и питающего напряжения
"грамотные люди" расчитывают ОС по графикам или характеристикам Боде,  точно не помню как это называется
но а в большинстве случаев эти расчеты ничем хорошим не заканчиваются
сильно много факторов влияет на устойчивость, тип сглаживающих электролитов, дроссель, монтаж, даже дата выпуска и партия микросхем...
в общем я с такими вещами больше не заморачиваюсь
макет никогда не соответствует серийному экземпляру
зависит даже от того, кто выполняет монтаж и кто мотает дросселя
а экономия на кондерах как сказывается.... уЖЖЖЖос 
 
 поэтому все достигается опытным путем
срисуй схему компьютерного БП
и обрати внимание на ДШ TL494, это тоже самое, только с выходом под МОСФЕТы, ну ты это и сам знаешь)))
ДШ на 494 много разных и в каждом что-то можно почерпнуть
удачи 
 Добавлено спустя 55 минут 1 секунду:
Добавлено спустя 55 минут 1 секунду:кстати, двухтактничеГ полезен от 150ВА и выше
до 150ВА эффективнее обратноходовые преобразователи
меньше деталей, проще в изготовлении, нет вых. дросселей и т.д.
рассмотри например микру UC3845, довольно занятная и недорогая "восьминожка" 
