Задача такая:
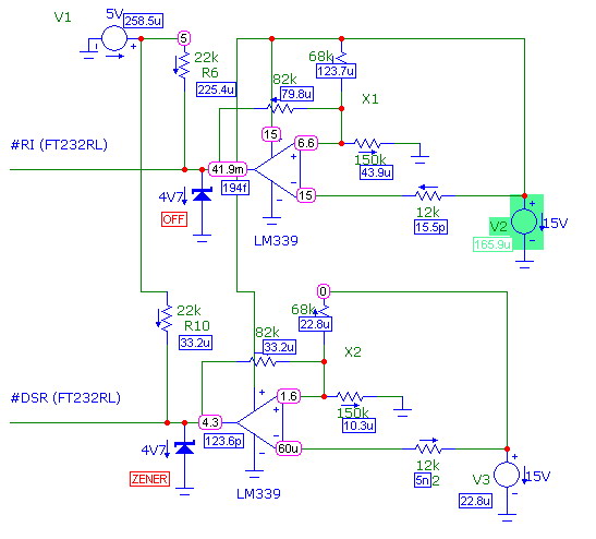
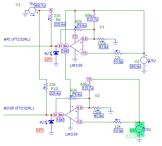
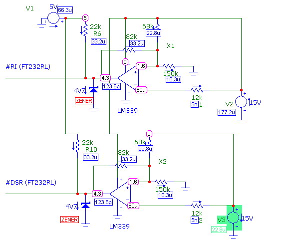
Есть аналоговый вход 12-15 Вольт, надо получить на выходе "0" (0,4В, 2mA) или "1" (4,1В, 2mA). Сигнал идет на микросхему FT232RL, нога #DSR поэтому без разницы "0" или "1", в микре сигналы можно переворачивать. Т.е. при подаче питания программа должна видеть, что есть питание.
Как реализовать такую задачу? Есть схема с компаратором, но мне сравнивать ничего не надо, и место на плате ограничено.
Надо организовать два таких канала. Т.е. Два входа 12-15Вольт и два выхода "0" или "1" (#DSR и #RI)

