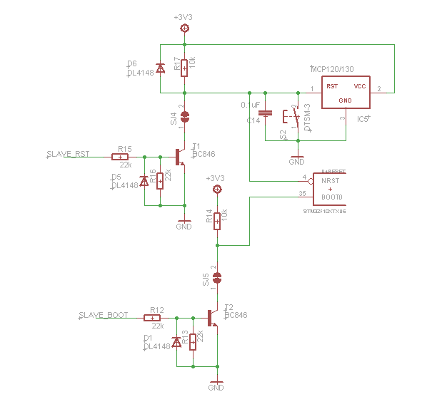
Кстати, к примеру какие можно взять логические транзисторы?
главное, чтоб при подаче сигнала(какого?) на вход транзистор полностью открылся и при этом не сгорел если вдруг входные сигналы 48В(мало ли, но сомнительно
). Диоды разве, что для защиты от отрицательного напряжения на входе.


Не факт что еще приедут, тогда останется рассыпуха.TomaT писал(а):Впополам делитель в базе? Странно...
Вернуться в Электроника, электротехника
Сейчас этот форум просматривают: нет зарегистрированных пользователей и гости: 0