Ну во первых, один датчик на прием/передачу это всетаки редкость ( в максонаре вроде датчик вообще собственного производства или заказной). Стандарт это скорее МА40B8R и S. У них из доступных самая высокая чувствительность и звуковое давление, да и диаграмма узкая.
А на робобасе будет задница- с тремя вольтами дальности вообще никакой не будет. Или придется слать целую кучу импульсов, и минимальная дальность будет полметра. Короче, с тремя вольтами питания сложностей очень много.
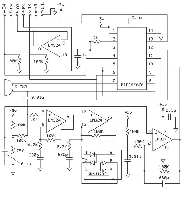
Вот кстати, гляньте, что у меня вышло
http://www.roboforum.ru/viewtopic.php?f=2&t=2795&start=30 . На мой взгляд, современные дальномеры на компараторе имеют очень много минусов. Первый и главный- регистрируют только один объект. Я, например, хочу всю картину разворачивать ( и уже кое-что получается, но пока с калибровкой вожусь).
Вот, кстати, сравнение готовых образцов
http://www.maxbotix.com/Performance_Data.html . Макссонар всегда показывает качающийся мячик, остальные при больших отклонениях показывают отражение от еще чего-то (стол чтоли). Вывод- косячат оба

, ибо оба объекта в поле зрения.