roboforum.ru

Технический форум по робототехнике.


Микросхема распознования речевых команд HM2007

Резисторы, транзисторы, конденсаторы, микросборки, чип компоненты ...
Вопросы согласования управляющих модулей с периферией.

Re: Микросхема распознования речевых команд HM2007

Сообщение FireFly » 13 июл 2008, 00:31

И еще одно неприятное обстоятельство - микросхема эта больше не выпускается

дико извиняюсь, но по мойму тему уже на этом этапе можно закрыть :D
Домашняя робототехника - RoboZone.SU
горючее...- пиво... много... :)
Аватара пользователя
FireFly
 
Сообщения: 1576
Зарегистрирован: 19 июн 2005, 18:27
Откуда: Камышин

Re: Микросхема распознования речевых команд HM2007

Сообщение EdGull » 13 июл 2008, 00:39

но это не значит что они не продаются... :wink:
Аватара пользователя
EdGull
 
Сообщения: 10211
Зарегистрирован: 28 дек 2004, 20:33
Откуда: Тольятти
Skype: Ed_Gull
прог. языки: Bascom AVR Basic
ФИО: Гуль Эдуард Викторович

Re: Микросхема распознования речевых команд HM2007

Сообщение blindman » 13 июл 2008, 06:40

EdGull писал(а):а ты уверен что там такая скорость записи у HM2007в озу?

Сейчас померял - фактически импульс на входе разрешения записи ~500нс. Эд, забей ты на это, не стоит оно того. Возня бесполезная
Проект [[Open Robotics]] - универсальные модули для построения роботов
Модули Open Robotics можно приобрести в магазине shop.roboforum.ru

Day OFF? You must be pulling my leg! Stop making humor before someone sees you, fool!

Аватара пользователя
blindman
 
Сообщения: 4130
Зарегистрирован: 29 апр 2008, 21:15
Откуда: Хабаровск
прог. языки: C,C++,Assembler,PHP,Javascript,Ruby, SPIN,Java(?)
ФИО: Андрей Юрьевич

Re: Микросхема распознования речевых команд HM2007

Сообщение EdGull » 13 июл 2008, 07:39

а тогда какие варианты?
Аватара пользователя
EdGull
 
Сообщения: 10211
Зарегистрирован: 28 дек 2004, 20:33
Откуда: Тольятти
Skype: Ed_Gull
прог. языки: Bascom AVR Basic
ФИО: Гуль Эдуард Викторович

Re: Микросхема распознования речевых команд HM2007

Сообщение blindman » 13 июл 2008, 07:43

Да валом. Ставить 8kiB ОЗУ к микросхеме, а дальше - хоть флэш контроллера, хоть внешнее последовательное ПЗУ, хоть карта памяти, хоть на комп кидай по уарту.
Проект [[Open Robotics]] - универсальные модули для построения роботов
Модули Open Robotics можно приобрести в магазине shop.roboforum.ru

Day OFF? You must be pulling my leg! Stop making humor before someone sees you, fool!

Аватара пользователя
blindman
 
Сообщения: 4130
Зарегистрирован: 29 апр 2008, 21:15
Откуда: Хабаровск
прог. языки: C,C++,Assembler,PHP,Javascript,Ruby, SPIN,Java(?)
ФИО: Андрей Юрьевич

Re: Микросхема распознования речевых команд HM2007

Сообщение EdGull » 13 июл 2008, 07:51

8Кб прийдется тогда через буфер ставить штоб с меги до нее достучаться
Аватара пользователя
EdGull
 
Сообщения: 10211
Зарегистрирован: 28 дек 2004, 20:33
Откуда: Тольятти
Skype: Ed_Gull
прог. языки: Bascom AVR Basic
ФИО: Гуль Эдуард Викторович

Re: Микросхема распознования речевых команд HM2007

Сообщение blindman » 13 июл 2008, 08:05

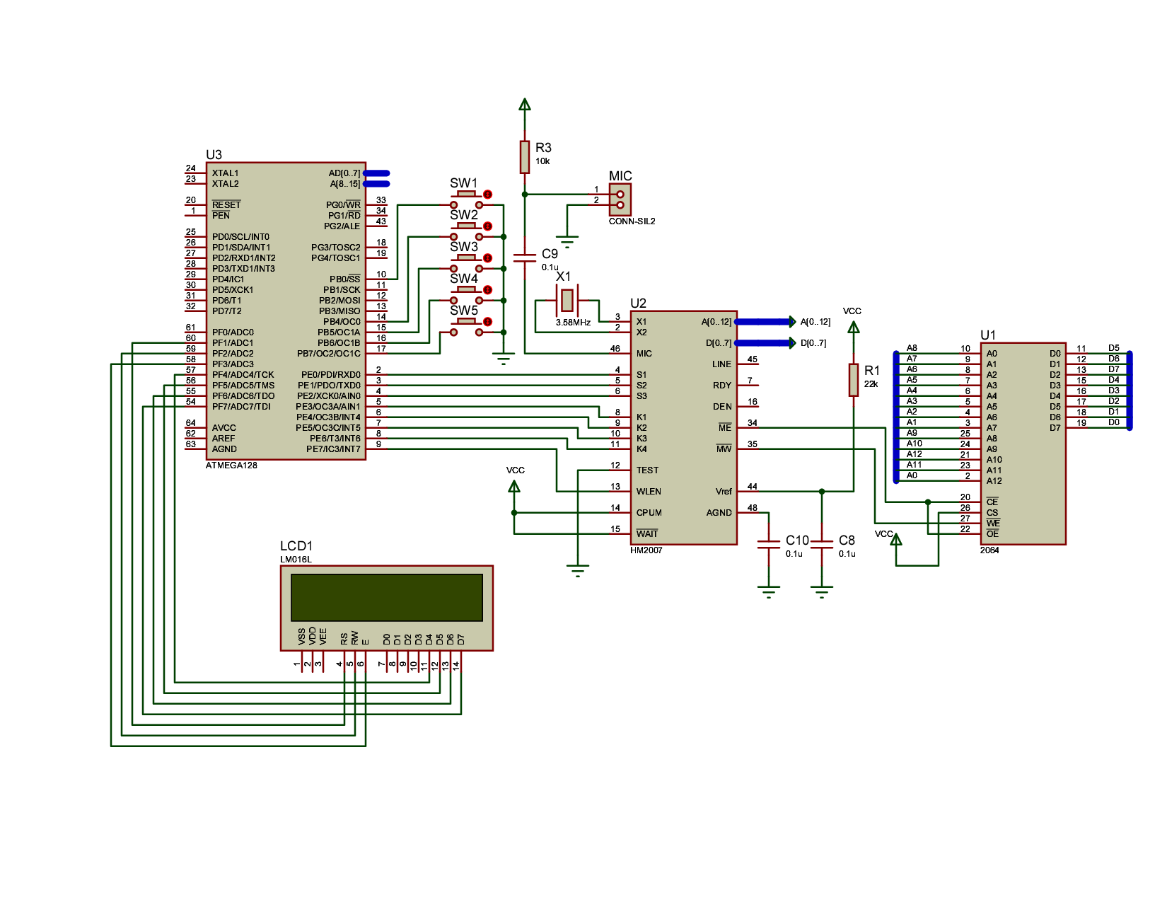
Какой еще буфер? Я ж писал - у микросхемы есть параллельный интерфейс для связи с контроллером, через который отправляются команды, запрашиваются результаты, выкачиваются и закачиваются данные. Вот схема. ЖКИ и кнопки - для отладки, в реальном устройстве их конечно не будет. Мега128 там только потому, что у меня была готовая плата, к которой было удобно подключиться
Вложения
speechproto.png
Проект [[Open Robotics]] - универсальные модули для построения роботов
Модули Open Robotics можно приобрести в магазине shop.roboforum.ru

Day OFF? You must be pulling my leg! Stop making humor before someone sees you, fool!

Аватара пользователя
blindman
 
Сообщения: 4130
Зарегистрирован: 29 апр 2008, 21:15
Откуда: Хабаровск
прог. языки: C,C++,Assembler,PHP,Javascript,Ruby, SPIN,Java(?)
ФИО: Андрей Юрьевич

Re: Микросхема распознования речевых команд HM2007

Сообщение EdGull » 13 июл 2008, 08:14

т.е. получается у HM2007 буфера уже встроены, раз она уеет свои ноги в Z-состояние переводить
Аватара пользователя
EdGull
 
Сообщения: 10211
Зарегистрирован: 28 дек 2004, 20:33
Откуда: Тольятти
Skype: Ed_Gull
прог. языки: Bascom AVR Basic
ФИО: Гуль Эдуард Викторович

Re: Микросхема распознования речевых команд HM2007

Сообщение blindman » 13 июл 2008, 08:27

На шине данных - да. А разве нам не пофигу, как там все это устроено? Подключили память куда надо, общаемся с микросхемой по выделенным специально для этого линиям. Или ты опять какие то мегапланы строишь? :D
Проект [[Open Robotics]] - универсальные модули для построения роботов
Модули Open Robotics можно приобрести в магазине shop.roboforum.ru

Day OFF? You must be pulling my leg! Stop making humor before someone sees you, fool!

Аватара пользователя
blindman
 
Сообщения: 4130
Зарегистрирован: 29 апр 2008, 21:15
Откуда: Хабаровск
прог. языки: C,C++,Assembler,PHP,Javascript,Ruby, SPIN,Java(?)
ФИО: Андрей Юрьевич

Re: Микросхема распознования речевых команд HM2007

Сообщение EdGull » 13 июл 2008, 08:41

а по шине адреса?
как мы будем перебирать адресацию при сохранении содержимого озу?
какие нафиг планы? с этим бы разобраться.
Аватара пользователя
EdGull
 
Сообщения: 10211
Зарегистрирован: 28 дек 2004, 20:33
Откуда: Тольятти
Skype: Ed_Gull
прог. языки: Bascom AVR Basic
ФИО: Гуль Эдуард Викторович

Re: Микросхема распознования речевых команд HM2007

Сообщение blindman » 13 июл 2008, 09:03

Так... Меня не понимают :(

HM2007 САМА работает с памятью. У нее есть шины адреса и данных, а также линии управления -- все это подключается к ОЗУ. Контроллер общается с микросхемой по ОТДЕЛЬНОЙ шине. И он понятия не имеет, что и по какому адресу МС пишет в ОЗУ. Можно рассматривать связку HM2007+ОЗУ как черный ящик. Говорим микросхеме "запиши шаблон команды №1", и начинаем проверять статус микросхемы. Когда она обнаружит, что с микрофона поступил сигнал, она запишет сэмплы в ОЗУ, потом на их основы построит некий шаблон для распознавания, и запишет его в ОЗУ, потом установит статус "готово". Контроллер может отправлять следующую команду. После того, как голосовая команда записана, говорим "хочу получить шаблон команды №1". Она в ответ : "данные займут X байт". X раз посылаем команду "читать очередной байт", пишем полученные байты в ПЗУ. Когда в следующий раз включается питание, перегоняем шаблоны в обратном направлении. Есть еще команды "перейти в режим распознавания", "получить результат распознавания", "стереть все шаблоны"
Проект [[Open Robotics]] - универсальные модули для построения роботов
Модули Open Robotics можно приобрести в магазине shop.roboforum.ru

Day OFF? You must be pulling my leg! Stop making humor before someone sees you, fool!

Аватара пользователя
blindman
 
Сообщения: 4130
Зарегистрирован: 29 апр 2008, 21:15
Откуда: Хабаровск
прог. языки: C,C++,Assembler,PHP,Javascript,Ruby, SPIN,Java(?)
ФИО: Андрей Юрьевич

Re: Микросхема распознования речевых команд HM2007

Сообщение EdGull » 13 июл 2008, 09:10

вот теперь дошло :friends:
я ж как и все читаю тДШ только когда уже ваще ничего не помогает :oops:
кто ж знал шо она такая хитрая... :D
Аватара пользователя
EdGull
 
Сообщения: 10211
Зарегистрирован: 28 дек 2004, 20:33
Откуда: Тольятти
Skype: Ed_Gull
прог. языки: Bascom AVR Basic
ФИО: Гуль Эдуард Викторович

Re: Микросхема распознования речевых команд HM2007

Сообщение blindman » 15 июл 2008, 18:49

Вот видео. Первый раз снимал, получилось не очень качественно. Сначала посмотрел - нормально было видно, что на ЖКИ выводится. Потом пересматриваю - все в квадратиках. Там в принципе ничего особенно, просто пишется, какая команда была распознана. Реакция сервы на команды видна нормально.

В related videos есть робот который управляется с помощью этой микросхемы

Проект [[Open Robotics]] - универсальные модули для построения роботов
Модули Open Robotics можно приобрести в магазине shop.roboforum.ru

Day OFF? You must be pulling my leg! Stop making humor before someone sees you, fool!

Аватара пользователя
blindman
 
Сообщения: 4130
Зарегистрирован: 29 апр 2008, 21:15
Откуда: Хабаровск
прог. языки: C,C++,Assembler,PHP,Javascript,Ruby, SPIN,Java(?)
ФИО: Андрей Юрьевич

Re: Микросхема распознования речевых команд HM2007

Сообщение Digit » 15 июл 2008, 19:03

класс!!! :good:
злой полицейский
Аватара пользователя
Digit
 
Сообщения: 3339
Зарегистрирован: 27 ноя 2004, 00:42
Откуда: совсем Москва
ФИО: Григорий

Re: Микросхема распознования речевых команд HM2007

Сообщение EdGull » 15 июл 2008, 19:22

АФИГИНИТЕЛЬНО!!!!
Мои поздравления!!!
Это достойный результат!!!
Аватара пользователя
EdGull
 
Сообщения: 10211
Зарегистрирован: 28 дек 2004, 20:33
Откуда: Тольятти
Skype: Ed_Gull
прог. языки: Bascom AVR Basic
ФИО: Гуль Эдуард Викторович

Пред.След.

Вернуться в Электроника, электротехника

Кто сейчас на конференции

Сейчас этот форум просматривают: нет зарегистрированных пользователей и гости: 0

cron