Вот последний вариант схемы.
Индуктивность L1 будет намотана на сердечник Б30, до заполнения. А потом регулировкой зазора подберу оптимал.
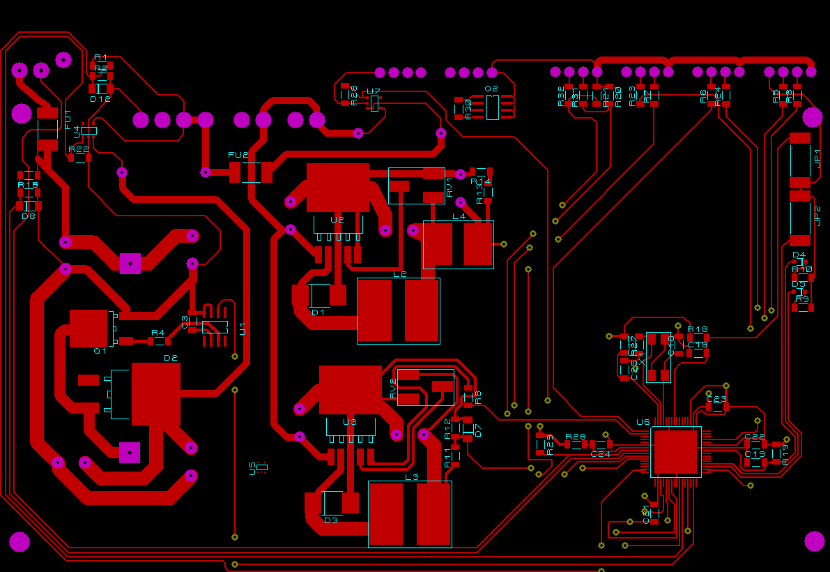
Размер платы хотелось бы получить 150х100 мм.
Если есть какие советы пишите, я уже начал разводить ...
			
				|  | roboforum.ruТехнический форум по робототехнике. |  | 








loid писал(а):У меня вот какое дело. Первый раз столкнулся с зарядкой свинцово- гелевого аккумулятора. Сам аккумулятор 12вольт 1.2Ач. Производитель советует заряжать при напряжении ~14вольт, я дал ему немного больше - 16 вольт, ток заряда 200 мА. Вот что интересует, когда заряжается автомобильный аккумулятор, в конце заряда электролит начинает кипеть что свидетельствует об окончании зарядки. Как быть со свинцово-гелеевым аккумулятором? В процессе зарядки ток уменьшился до 50мА при этом он стал немного побулькивать. Нормально ли это?





Вернуться в Электроника, электротехника
Сейчас этот форум просматривают: нет зарегистрированных пользователей и гости: 0