>>> Как правильно сделать РАБОТАЮЩИЙ Н-мост смотрите там ... < avr123.nm.ru >
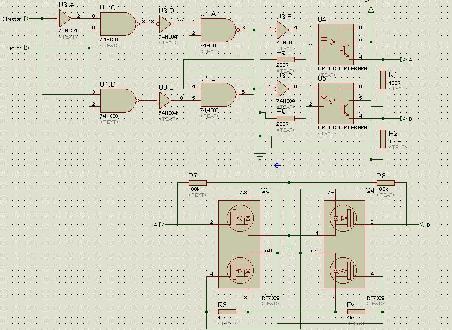
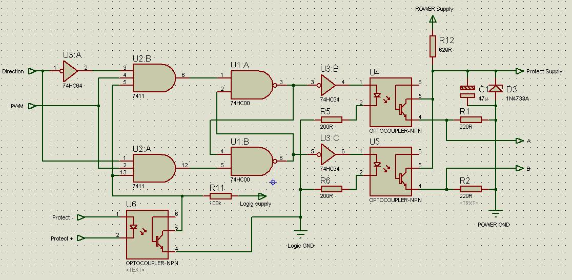
вопщам вот что-то мну зацепило сделать драйвер матерый... вот первая редакция..
пысы как в само сообщение рактинку вставить? добвлю вложение гиф-ку так он ругается бпм грит хачу...

