![]() |
roboforum.ruТехнический форум по робототехнике. |
|

я не хочу лепить ещё один преобразователь, а обойтись простыми методами
.да ещё весомый плюс что 555 у меня есть
Так ей для начала стартануть ведь надо.
спасибо учту.Диодик бы не помешал, Шотки
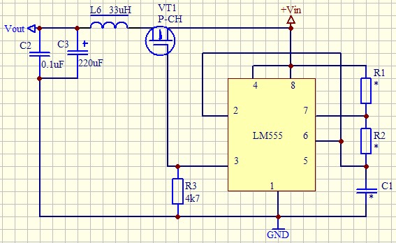
ну так пока Циклон запустится преобразователи могут выйти изстроя, разьве что ограничивать перенапряжение как нибудь, временно переводя энергию в тепло, надо подумать, тоже вариант.и в чем проблема? У вас ведь понижающий стабилизатор нарисован
StArt писал(а):плюс что 555 у меня есть в наличии![]()
обойтись простыми методами, ...нормальные преобразователи стоят (на 3.3в и 1.5в с входным диапазоном 2В-5.5В)
Собственно на одной 34063 уже можно слепить источник с кучей выходных напряжений

...(на TPS6200х) только и всего.
Вернуться в Электроника, электротехника
Сейчас этот форум просматривают: нет зарегистрированных пользователей и гости: 0