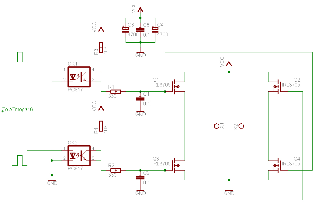
Посмотрите прикреплённую схему. Использованы MOSFET IRL3705N (затвор управляется логическим уровнем). При 5В на завтор-исток ток через исток-сток по графикам для данных мосфетов может достигать 100А (наверное в даташите имеется в виду импульсно).
Мосфеты на схеме показаны без своих внутренних диодов, но они там есть (см. даташит). Надо ли ставить дополнительные и как и где если надо?
В приложении схемка сделанная в Eagle.
Вот даташит на мосфеты http ://www.williamson-labs.com/pdf/irl3705n.pdf
и на оптоизолятор:
Прошу вас высказать свое мнение по поводу применимости такого решения.
Еще нужно рассчитать номиналы резисторов R4 и R3 для достижения достаточного уровня напряжения на затворах мосфетов. Помогите плз :roll:
