H-bridge без драйверов

Резисторы, транзисторы, конденсаторы, микросборки, чип компоненты ...
Вопросы согласования управляющих модулей с периферией.

H-bridge без драйверов

Сообщение maska » 12 сен 2007, 15:31

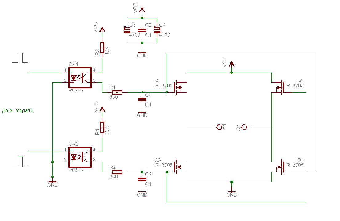
Посмотрите прикреплённую схему. Использованы MOSFET IRL3705N (затвор управляется логическим уровнем). При 5В на завтор-исток ток через исток-сток по графикам для данных мосфетов может достигать 100А (наверное  в даташите имеется в виду импульсно).

Мосфеты на схеме показаны без своих внутренних диодов, но они там есть (см. даташит). Надо ли ставить дополнительные и как и где если надо?
В приложении схемка сделанная в Eagle.

Вот даташит на мосфеты http ://www.williamson-labs.com/pdf/irl3705n.pdf
и на оптоизолятор: http://www.it.lth.se/datablad/Display/opto/pc817.pdf

Прошу вас высказать свое мнение по поводу применимости такого решения.

Еще нужно рассчитать номиналы резисторов R4 и R3 для достижения достаточного уровня напряжения на затворах мосфетов. Помогите плз  :roll:
Вложения
h_bridge.rar
схемка в Eagle 4.16r2
(37.53 КиБ) Скачиваний: 58
h_bridge.jpg
maska
 
Сообщения: 56
Зарегистрирован: 22 авг 2007, 22:07
Откуда: Украина, Харьков

Сообщение avr123.nm.ru » 12 сен 2007, 15:43

10 ком много

и  КАКИМ напряжением откроются верхние мосфеты ???

ЕСТЬ ТОПИК У НАС НА ФОРУМЕ  -  ВСЁ ПРО Н-МОСТЫ !!!  там ВСЁ уже РАЗЖЕВАНО.
Аватара пользователя
avr123.nm.ru
отсылающий читать курс
 
Сообщения: 14195
Зарегистрирован: 06 ноя 2005, 04:18
Откуда: Москва

Сообщение Digit » 12 сен 2007, 15:47

Авр123 имеет ввиду эту тему: http://www.roboforum.ru/viewtopic.htm?t=1963
Аватара пользователя
Digit
 
Сообщения: 3339
Зарегистрирован: 27 ноя 2004, 00:42
Откуда: совсем Москва
ФИО: Григорий

Сообщение maska » 12 сен 2007, 17:32

Хорошо, я бы не спрашивал если бы не сомневалася, что 10кОм много. А как рассчитать нужное?

А почему не должны открываться верхние мосфеты. Затворы верхних мосфетов соединены с соответсвтующими затворами нижних. Открываться должны синхронно. Не правильно разве?
maska
 
Сообщения: 56
Зарегистрирован: 22 авг 2007, 22:07
Откуда: Украина, Харьков

Сообщение avr123.nm.ru » 12 сен 2007, 17:56

maska писал(а):А почему не должны открываться верхние мосфеты.


вы напряжения на схеме расставьте и напишите какое нужно для затворов верхних.

А ЛУЧШЕ топик посмотрите.
Аватара пользователя
avr123.nm.ru
отсылающий читать курс
 
Сообщения: 14195
Зарегистрирован: 06 ноя 2005, 04:18
Откуда: Москва

Сообщение avr123.nm.ru » 12 сен 2007, 19:09

Можно в PROTEUS схемку протестить.
Аватара пользователя
avr123.nm.ru
отсылающий читать курс
 
Сообщения: 14195
Зарегистрирован: 06 ноя 2005, 04:18
Откуда: Москва

Сообщение maska » 12 сен 2007, 19:50

Ну я конечно смотрел топик! Я ещё совсем недавно не знал чем MOSFET отличается от КМОП и т.д. Читал все топики. Много нового и интеренсого узнал.  Кстати, всем разбирающимся большое спасибо за дельные советы, на которые вы не жалеете времени.

Я не хочу использовать драйвера для мосфетов моста. Они и дороговаты (те, что я подбирал не дешевле $1.5) а мне их надо 16 шт. Я собираю несколько мостов (это для полноприводной 4-х колёсной платформы и ещё для нескольких устройств на ней)

Для всех мосфетов на схеме (они все N-chanel) необходимое напряжение затвор-исток - 5В, т.е. это мосфеты, управляемые логическим уровнем. Я писал в начале поста, что по графикам при 5В напряж. затвор-исток ток сток-исток может достигать 100А при нормальной температуре мосфета. Это где-то 30 гр. Цельсия.

Мосфет IRL3705N:

> Logic-Level Gate Drive
> Advanced Process Technology
> Dynamic dv/dt Rating
> 175°C Operating Temperature
> Fast Switching
> Fully Avalanche Rated

Id (ток стока) = 89А

Я хочу спросить будет ли работать принципиально схема. Правильность подключения мосфетов в мосте и т.п.

Резистором надо понизить напряжение с 24В где-то до 5-10В. Для IRL3705 5В вполне достаточно для протекания моего рассчётного тока около 8-9А.
maska
 
Сообщения: 56
Зарегистрирован: 22 авг 2007, 22:07
Откуда: Украина, Харьков

Re: H-bridge без драйверов

Сообщение Vldmr » 14 ноя 2007, 00:26

Неправильно вообще всё. :D
Работать не будет. Напряжение на истоке верхрих мосфетов будет равно напряжению на затворе( у тебя это 10 вольт, которые ты хотел сделать) минус 2,5 вольта. То есть на двигателе напряжение будет около 7,5 вольт, а остальное напряжение упадёт на верхних мосфетах, при токе 5 ампер они будут ОООООчень сильно грется.
См. топик про H-мост, там всё уже придумано.
Я сам подумываю сделать своего первого робота дешёвенького, да вот драйверов не найти. Подумываю сделать без драйверов, H-мостом управлять от контроллера, а напряжение на двигатель подавать 5 вольт, тогда проблем с подачей напряжений на верхние транзисторы не будет.
Vldmr
 
Сообщения: 2
Зарегистрирован: 13 ноя 2007, 18:28

Re:

Сообщение avr123.nm.ru » 14 ноя 2007, 00:36

Аватара пользователя
avr123.nm.ru
отсылающий читать курс
 
Сообщения: 14195
Зарегистрирован: 06 ноя 2005, 04:18
Откуда: Москва


Вернуться в Электроника, электротехника

Кто сейчас на конференции

Сейчас этот форум просматривают: нет зарегистрированных пользователей и гости: 0

cron