Глюк L293D

Резисторы, транзисторы, конденсаторы, микросборки, чип компоненты ...
Вопросы согласования управляющих модулей с периферией.

Сообщение Digit » 16 июл 2007, 21:38

Ну, кроме ноги в кружочке ничего вроде не бросается в глаза. Подключение верное. Может путаница с перемычками (много их) - мож забыл какую? Раз не крутится и греется, возможно один из входов подвешен в воздухе. Я прав, народ? Или как? (не хочется вводить в заблуждение)
Проверял тестером, что на каких ногах микрухи? Не от контроллера, а просто проводочками L293 подключал - проверял работу?

PS
....про ногу в кружочке уже ответили, не увидел
Вложения
scheme.jpg
только вот это
scheme.jpg (55.37 КиБ) Просмотров: 1893
Аватара пользователя
Digit
 
Сообщения: 3339
Зарегистрирован: 27 ноя 2004, 00:42
Откуда: совсем Москва
ФИО: Григорий

Сообщение Myp » 16 июл 2007, 22:02

хз
по схеме всё ок

а вобще нарисуй схему номаную
это у тебя час времени займёт но зато сразу нормально выглядеть будет и понятно
ато у тя перемычек лишних дохренищи
может ты гдето провод замкнул перемычку нетуда повесил или ещё чё сделал когда схему паял
подиж разберись
Аватара пользователя
Myp
скрытый хозяин вселенной :)
 
Сообщения: 18018
Зарегистрирован: 18 сен 2006, 12:26
Откуда: Тверь по прозвищу Дверь
прог. языки: псевдокод =) сила в алгоритме!
ФИО: глубокоуважаемый Фёдор Анатольевич

Re: Глюк L293D

Сообщение aleksandr2677 » 26 мар 2010, 19:53

Помогите пожалуйста с моей схемкой подключения L293D. Питание платы происходит через повышающий преобразователь собранный по этой схеме http://radiohlam.ru/pitanie/preobr_up.htm драйвер двигателя собирал по схеме из Wiki
Проблема заключается в том что когда я замыкаю джемпером 9-тую ножку драйвера то сразу увеличивается ток, становится чуть меньше 2 A. Но такого эффекта не происходит когда я выпаиваю дроссель и подаю питание напрямую с источника питания 5в . Хотя с этим преобразователем МК нормально работает пока не задействуешь драйвер двигателя.

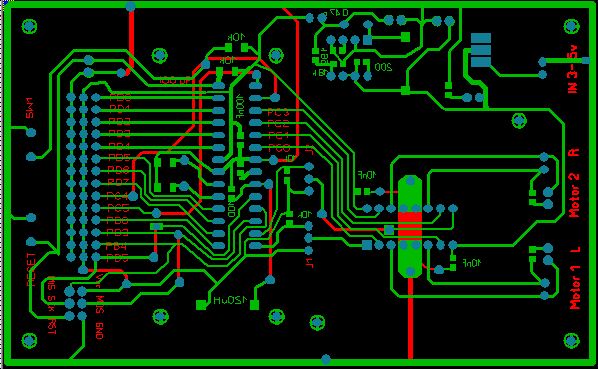
Вот рисунок моей платы
Снимок.JPG
aleksandr2677
 
Сообщения: 17
Зарегистрирован: 09 мар 2010, 09:18
Откуда: Санкт Петербург

Re: Глюк L293D

Сообщение aleksandr2677 » 27 мар 2010, 18:59

После серии экспериментов выяснил закономерность. Ток резко увеличивается после падения напряжения менее 4 вольт ( до стабилизатора).Видимо сам стабилизатор начинает выдавать какие то импульсы которые не нравятся девятой ножке L293D. Сам же преобразователь питает различные устройства выходным напряжением 5.14В при условии входного напряжения 2.5 -5.6В.
aleksandr2677
 
Сообщения: 17
Зарегистрирован: 09 мар 2010, 09:18
Откуда: Санкт Петербург

Re: Глюк L293D

Сообщение pashteet » 27 мар 2010, 19:19

Вам это ни о чем не говорит:
Преобразователь рассчитан на максимальный выходной ток порядка 300 мА

Сдается мне, двигатели то поболее кушают :twisted:
Аватара пользователя
pashteet
 
Сообщения: 930
Зарегистрирован: 28 авг 2009, 12:50
Откуда: Волжский
Skype: pashok0988
ФИО: Павел Петрович

Re: Глюк L293D

Сообщение aleksandr2677 » 27 мар 2010, 19:36

Двигатели питаются напрямую с источника питания.
aleksandr2677
 
Сообщения: 17
Зарегистрирован: 09 мар 2010, 09:18
Откуда: Санкт Петербург

Пред.

Вернуться в Электроника, электротехника

Кто сейчас на конференции

Сейчас этот форум просматривают: нет зарегистрированных пользователей и гости: 2