L297+L298

Резисторы, транзисторы, конденсаторы, микросборки, чип компоненты ...
Вопросы согласования управляющих модулей с периферией.

L297+L298

Сообщение Master » 20 апр 2007, 14:13

Хочу выковарял движок из 3,5 дисковода, говорят он биполяный шаговик. Нашел в PROTEUSE пример для биполярного двигателя, посмотрел картинки в даташите. Возник вопрос какой номинал резисторов R1 и R2? И нужно ли что то делать с оставшимися не подключенными ножками? OSC по ДШ через 33нФ на землю. Между 12 и 16 резистор на 22K.
Вложения
___________310.jpg
Аватара пользователя
Master
 
Сообщения: 4468
Зарегистрирован: 21 дек 2006, 19:56
Откуда: Украина, г.Одесса
прог. языки: Delphi и С

Сообщение avr123.nm.ru » 20 апр 2007, 14:22

Я 16.04 заказал 3шт.  L298 st.com а 20.04 почтальон уже принес на дом вместе с кучей других деталек.  Раньше и L297 заказывал.
Аватара пользователя
avr123.nm.ru
отсылающий читать курс
 
Сообщения: 14195
Зарегистрирован: 06 ноя 2005, 04:18
Откуда: Москва

Сообщение avr123.nm.ru » 20 апр 2007, 14:25

16 это генератор - его нужно к питанию. резистором подключить и заземлить конденсатором - по ДШ там на 20 КГц примерно получается.

Резисторы выбирают чтоб при номинальном токе через обмотку ШД на них 1 вольт падал примерно.
Аватара пользователя
avr123.nm.ru
отсылающий читать курс
 
Сообщения: 14195
Зарегистрирован: 06 ноя 2005, 04:18
Откуда: Москва

Сообщение avr123.nm.ru » 20 апр 2007, 14:25

Соответственно и на 15 делают 1 воль - это регулировка тока в ШД
Последний раз редактировалось avr123.nm.ru 20 апр 2007, 14:48, всего редактировалось 1 раз.
Аватара пользователя
avr123.nm.ru
отсылающий читать курс
 
Сообщения: 14195
Зарегистрирован: 06 ноя 2005, 04:18
Откуда: Москва

Сообщение Master » 20 апр 2007, 14:47

Нашел схему в которой Vref подключен к +5V через переменный резистор на 2К, а Enable не напрямую к +5V, а через 4,7К, зачем?
Аватара пользователя
Master
 
Сообщения: 4468
Зарегистрирован: 21 дек 2006, 19:56
Откуда: Украина, г.Одесса
прог. языки: Delphi и С

Сообщение Master » 20 апр 2007, 14:48

avr123.nm.ru писал(а):Соответственно и на 11 делают 1 воль - это регулировка тока в ШД

В смысле падение 1В?
Аватара пользователя
Master
 
Сообщения: 4468
Зарегистрирован: 21 дек 2006, 19:56
Откуда: Украина, г.Одесса
прог. языки: Delphi и С

Сообщение avr123.nm.ru » 20 апр 2007, 14:50

На 15  - я исправил.  Это напряжение которым задают какой ток создавать в ШД.

Ток в ШД протекает через резисторы токоизмерительные - на схеме выше они по 1 Ому.

Если нужен ток 200 мА  то  нужно резисторы примерно 5 Ом      

на Vref рекомендуется напруга по моему от 0.3 до 3 вольт.
Аватара пользователя
avr123.nm.ru
отсылающий читать курс
 
Сообщения: 14195
Зарегистрирован: 06 ноя 2005, 04:18
Откуда: Москва

Сообщение avr123.nm.ru » 20 апр 2007, 14:51

Посмотрите книгу - ЧПУ своими руками - там на этих микрухах все делается.
Аватара пользователя
avr123.nm.ru
отсылающий читать курс
 
Сообщения: 14195
Зарегистрирован: 06 ноя 2005, 04:18
Откуда: Москва

Сообщение D-M » 21 апр 2007, 00:40

а ещё оттуда мона бесколлекторник выковырнуть :wink:
Аватара пользователя
D-M
 
Сообщения: 486
Зарегистрирован: 28 мар 2006, 17:28
Откуда: Пенза

Сообщение Master » 23 апр 2007, 11:21

Разобрал вчера дисковод.  :D и вот это вот 10 на 10 мм шаговик???!!!! Я в шоке.
Аватара пользователя
Master
 
Сообщения: 4468
Зарегистрирован: 21 дек 2006, 19:56
Откуда: Украина, г.Одесса
прог. языки: Delphi и С

Сообщение Myp » 23 апр 2007, 14:26

ага
а если на винт прилепить ползунок получитсо миниактюатор=)
Аватара пользователя
Myp
скрытый хозяин вселенной :)
 
Сообщения: 18018
Зарегистрирован: 18 сен 2006, 12:26
Откуда: Тверь по прозвищу Дверь
прог. языки: псевдокод =) сила в алгоритме!
ФИО: глубокоуважаемый Фёдор Анатольевич

Сообщение -= Александр =- » 24 апр 2007, 12:16

Не путать, я делал на моторах от 5-дюймовых дисководов, а там движки по-мощнее. Но и на них все работало ужасно медленно...
Аватара пользователя
-= Александр =-
Мастер Самоделкин
 
Сообщения: 3678
Зарегистрирован: 11 окт 2004, 19:20
Откуда: Россия, СПб
прог. языки: C/C++, Python, asm
ФИО: Курмис Александр Андреевич

Сообщение Master » 24 апр 2007, 12:37

-= Александр =- писал(а):Не путать, я делал на моторах от 5-дюймовых дисководов, а там движки по-мощнее. Но и на них все работало ужасно медленно...

Щас 5-ти дюймовые уже не достать. Их даже на базаре все повыкидывали или разобрали. А включал их как - как биполярные или униполярные?
Аватара пользователя
Master
 
Сообщения: 4468
Зарегистрирован: 21 дек 2006, 19:56
Откуда: Украина, г.Одесса
прог. языки: Delphi и С

Re: L297+L298

Сообщение overlocker » 23 окт 2007, 12:58

Вот решил сделать апргрейд своему роботу http://www.overlocker.narod.ru/robo/second_model.htm
Суть апгрейда – замена самопального, не совсем удачного драйвера шагового двигателя управляемого МК. Неудачное расположение 298-ых, диодные мосты вместо быстрых диодов и т.д. и по мелочи.

Хтю собсно сабж: драйвер на l297+L298+L6210. Токо в нете инфы мало.
В даташите на 298\297 слабоватый примерчик, в протеусе и того хужее. Кроме того, отсутсвие инфы, как мне кажеться, объясняется ненадежностью тандема Л298\Л297. (((

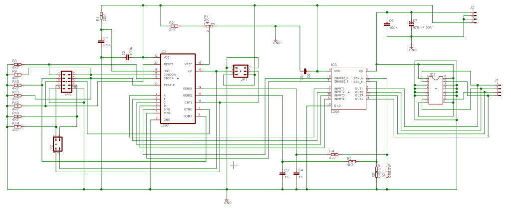
Вот надыбал в нете схемку:


Сча развожу печатку.
Токомо есть исчо время для исправлений, прошу присоединиться к обсуждению.
Вложения
Scheme.jpg
Аватара пользователя
overlocker
 
Сообщения: 137
Зарегистрирован: 22 июл 2006, 13:32
Откуда: Украина. г. Прилуки
прог. языки: basic
ФИО: щербина анатолий

Re: L297+L298

Сообщение Myp » 23 окт 2007, 16:54

как мне кажеться, объясняется ненадежностью тандема

?почему
Аватара пользователя
Myp
скрытый хозяин вселенной :)
 
Сообщения: 18018
Зарегистрирован: 18 сен 2006, 12:26
Откуда: Тверь по прозвищу Дверь
прог. языки: псевдокод =) сила в алгоритме!
ФИО: глубокоуважаемый Фёдор Анатольевич

След.

Вернуться в Электроника, электротехника

Кто сейчас на конференции

Сейчас этот форум просматривают: нет зарегистрированных пользователей и гости: 2