|  | roboforum.ruТехнический форум по робототехнике. |  | 





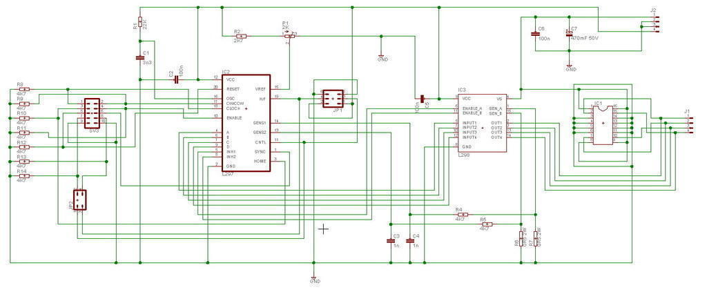
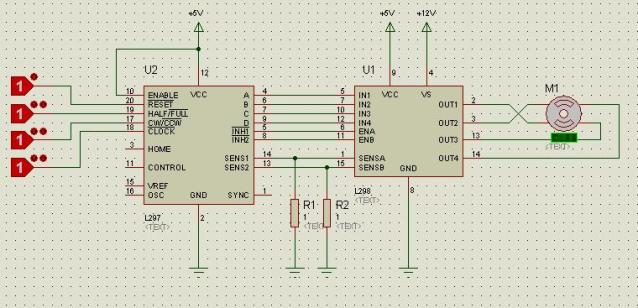
avr123.nm.ru писал(а):Соответственно и на 11 делают 1 воль - это регулировка тока в ШД






-= Александр =- писал(а):Не путать, я делал на моторах от 5-дюймовых дисководов, а там движки по-мощнее. Но и на них все работало ужасно медленно...


как мне кажеться, объясняется ненадежностью тандема

Вернуться в Электроника, электротехника
Сейчас этот форум просматривают: нет зарегистрированных пользователей и гости: 0