


В базу впихивают ток!
скачал нужный документ по интересному мне транзистору и вот какие характеристики там есть:




Акелла писал(а): как он не бахнул?

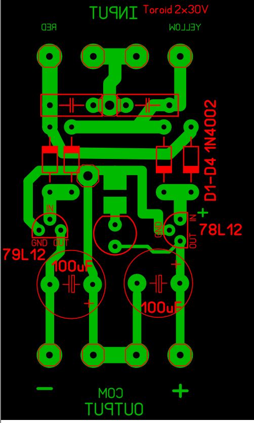
Акелла писал(а):Почему переменка на выходе? Диодам конец?
Акелла писал(а):Странно форум не даёт выложить файлы .lay6
Вернуться в Электроника, электротехника
Сейчас этот форум просматривают: нет зарегистрированных пользователей и гости: 0