|  | roboforum.ruТехнический форум по робототехнике. |  | 


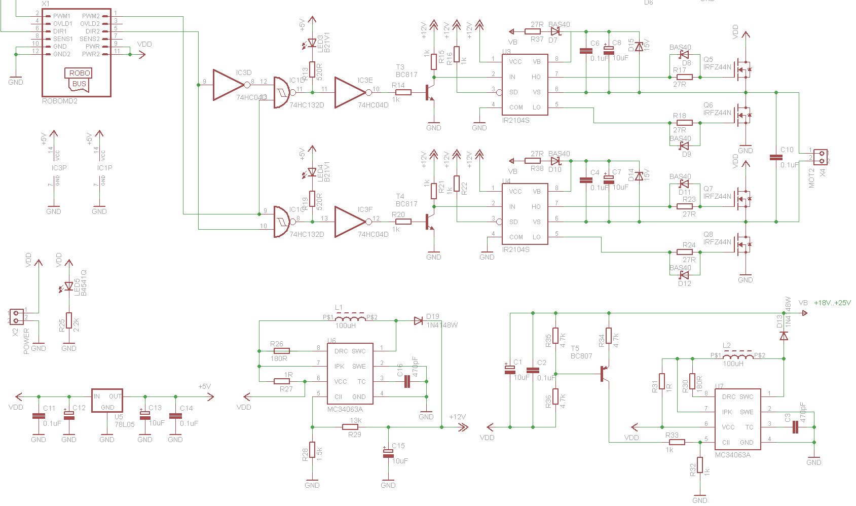
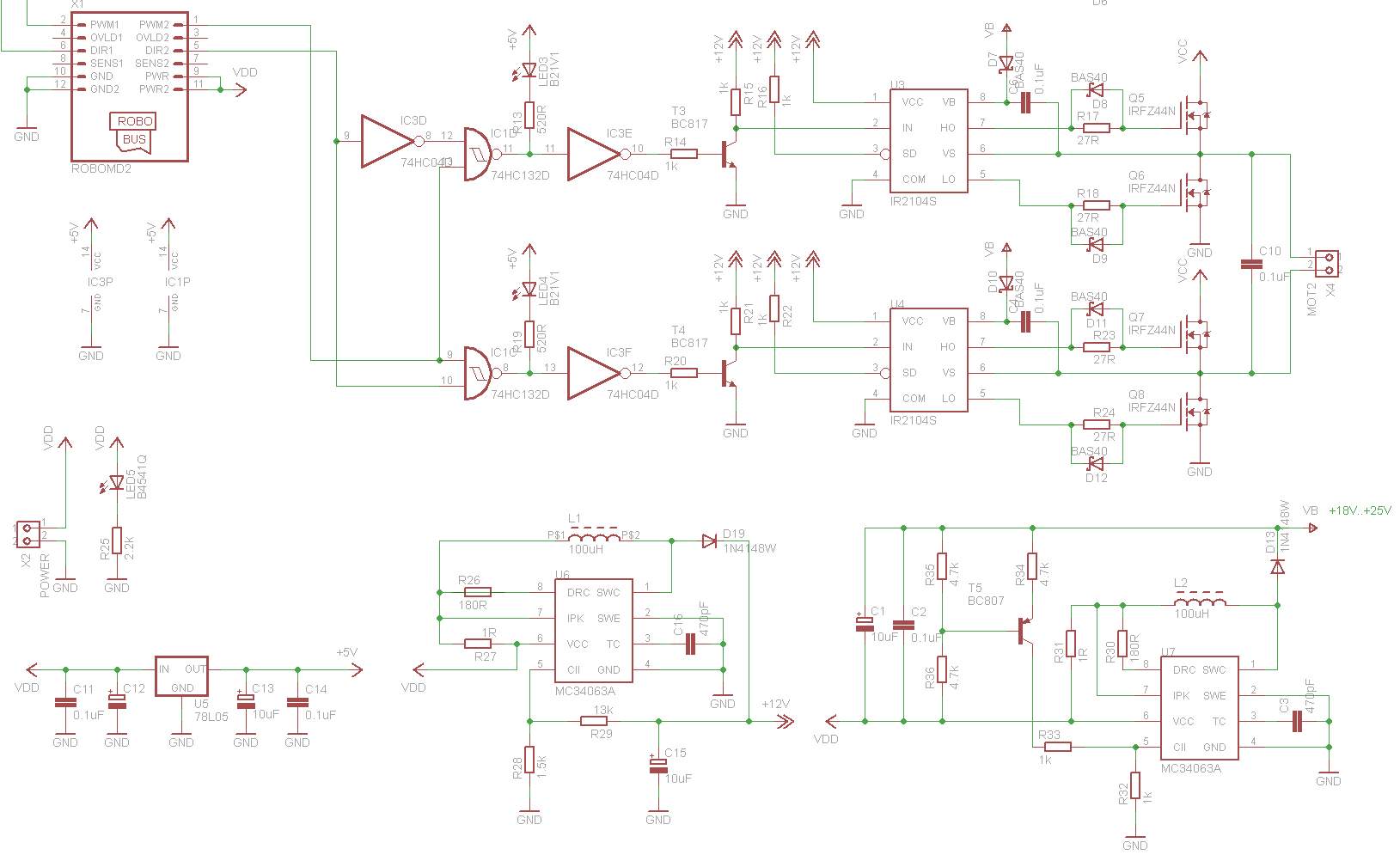
 Конденсатор заряжается когда открыт нижний ключ, а потом питает верхний драйвер. Недостаток варианта с диодом - нельзя надолго открыть верхний ключ, конденсатор разрядится. Но если ограничиться ШИМ 95%, то все работает.
 Конденсатор заряжается когда открыт нижний ключ, а потом питает верхний драйвер. Недостаток варианта с диодом - нельзя надолго открыть верхний ключ, конденсатор разрядится. Но если ограничиться ШИМ 95%, то все работает. Прочитал последние 3 стр подряд, понял что SMT тоже дошел до того, что напряжение надо бы уменьшить.
 Прочитал последние 3 стр подряд, понял что SMT тоже дошел до того, что напряжение надо бы уменьшить.boez писал(а):Первый, типовой вариант - диод с +10-20В на VB. 30 вольт туда давать очень нехорошо, 25 вольт - Absolute Maximum из даташита!
 я ранее спрашивал
  я ранее спрашивалВ ДШ драйверов указано VBmax=625в правильно?
boez писал(а):на VB не должно быть фиксированного напряжения отностиельно земли! Оно прыгает вместе с VS, VS - это выход моста.
 
 


SMT писал(а):не поняля ранее спрашивал
В ДШ драйверов указано VBmax=625в правильно?boez писал(а):на VB не должно быть фиксированного напряжения отностиельно земли! Оно прыгает вместе с VS, VS - это выход моста.
не понятно - почему?
P-Channel HEXFET Power MOSFETs offer the designer a new option that can simplify circuitry while optimizing performance and parts count. In principle, nothing can be done with a P-Channel MOSFET that cannot be done with an N-Channel plus some extra gate drive circuitry. The main advantage of a P-Channel device is circuit simplification in medium and low power applications. As explained in the next section, the P-Channel MOSFET has significant higher power losses that discourage its application in higher power circuits.
Вернуться в Электроника, электротехника
Сейчас этот форум просматривают: нет зарегистрированных пользователей и гости: 0