nest, сравните где я нахожусь и где вы, и какие у нас есть возможности раздобыть нужную микросхему. И почему если вы знаете решение вы его не скажите?
Duhas, так у вас не греется или почти не греется?
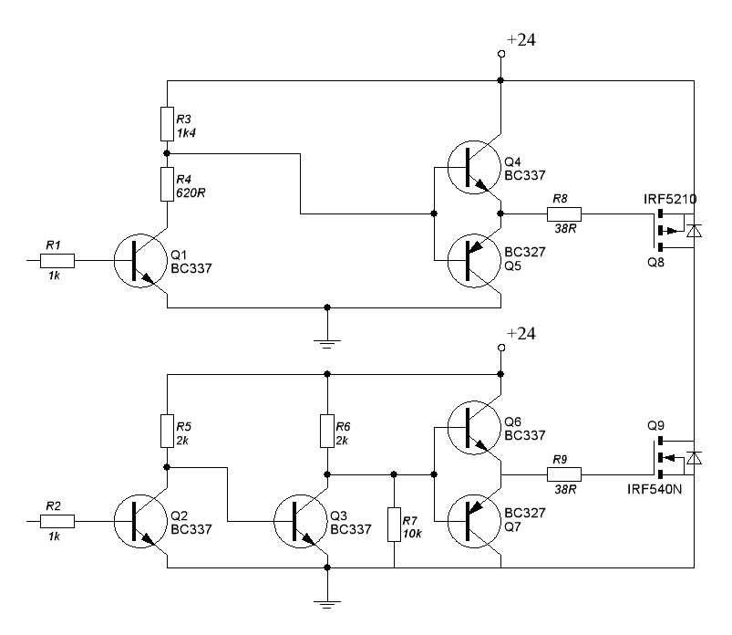
avr123.nm.ru, я всегда думал, что биполяр током открывается, что б быстрее его открыть нам нужно увеличить ток базы. И чем больше напряжение на базе тем быстрее транзистор откроется.
Делитель штука интересная, но уменьшит входное сопротивление следующего каскада.
Я замерил ток работающего драйвера 17мА. Пожалуй впихну стабилитрон параллельно питанию драйвера, действительно тут потери мизерные.
Но как быть тогда с верхним плечём, если и ему напряжение ограничить, то пяти вольт мк не хватит чтоб управлять, придётся вверху оставить оптопары.
Добавлено спустя 1 минуту 48 секунд:
А осциллограф я уже разыскиваю, как что-то подходящее появится сразу куплю. По этому с софтовым возится не хочу.


).