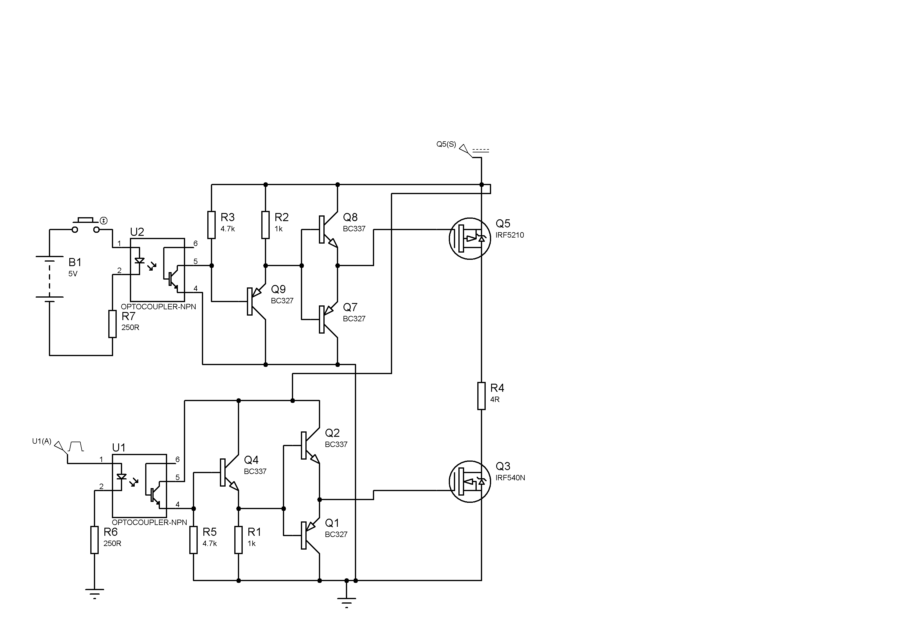
Вот дошли руки до воплощения в железе, от полевиков отказался, собрал по думаю всем известной схеме:

Транзисторы bc327/bc337, оптопары 4n35.
В итоге оптопара отказывается закрываться, при нулевом напряжении на диоде на оптопаре падает 8 вольт а на резисторе 14. Отключаем базу следующего транзистора и на оптопаре падает все 22 вольта.
Верхняя половина моста работает нормально.
Самое интересное, что в протеусе схема полностью рабочая даже есть ограничение напряжения на затворах до 17 вольт на что и купился. В железе в верхней половине моста на затворах все 22вольта оказалось.